Texas Instruments Convertisseur Buck synchrone 3 A TPS543320
Le convertisseur Buck synchrone 3 A TPS543320 de Texas Instruments utilise une commande du Mode courant avancé à fréquence fixe et compensée en interne. Il est capable de fournir un rendement élevé tout en fonctionnant à une fréquence de commutation allant jusqu'à 2,2 MHz. Le TPS543320 de Texas Instruments se trouve dans un petit boîtier HotRod ™ VQFN de 2,5 mm × 3 mm qui, associé à un rendement élevé à haute fréquence, le rend optimal pour les conceptions nécessitant une solution de petite taille. Le contrôleur de fréquence fixe peut fonctionner de 500 kHz à 2,2 MHz. Il peut être synchronisé avec une horloge externe à l'aide de la broche SYNC. Les caractéristiques supplémentaires incluent une référence de tension de haute précision, des temps de démarrage progressif sélectionnables, un démarrage monotone dans les sorties pré-polarisées, des limites de courant sélectionnables, un UVLO réglable à travers la broche EN et une suite complète de protections contre les défaillances.Caractéristiques
- Contrôle du mode de courant avancé (ACM) à fréquence fixe et à compensation interne
- MOSFET intégrés de 25 mΩ et 13,9 mΩ
- Plage de tension d'entrée de 4 V à 18 V
- Plage de tension de sortie de 0,5 à 5,5 V
- Trois options de rampe PWM sélectionnables pour optimiser les performances de la boucle de commande
- Cinq fréquences de commutation sélectionnables (500 kHz, 750 kHz, 1 MHz, 1,5 MHz et 2,2 MHz)
- Synchronisable à une horloge externe
- Précision de la référence de tension de 0,5 V, ±0,5 % sur l'ensemble de la plage de températures
- Temps de démarrage progressif sélectionnable (0,5 ms, 1 ms, 2 ms et 4 ms)
- Démarrage monotone vers des sorties pré-polarisées
- Limites de courant sélectionnables pour prendre en charge un fonctionnement de 3 A et 2 A
- Activation avec verrouillage de sous-tension d'entrée réglable
- Moniteur de bonne sortie d'alimentation
- Protection contre la surtension de sortie, la sous-tension de sortie, la sous-tension d'entrée, la surintensité et la surchauffe
- Compatible broche-à-broche avec TPS543820 et TPS543620
- Température de jonction de fonctionnement de -40 °C à +150 °C
- Boîtier VQFN-HR à 14 broches de 2,5 mm × 3 mm avec un pas de 0,5 mm
Applications
- Infrastructure sans fil et équipement de communications filaires
- Réseaux optiques et fibres
- Test et mesure
- Médecine et santé
Ressources supplémentaires
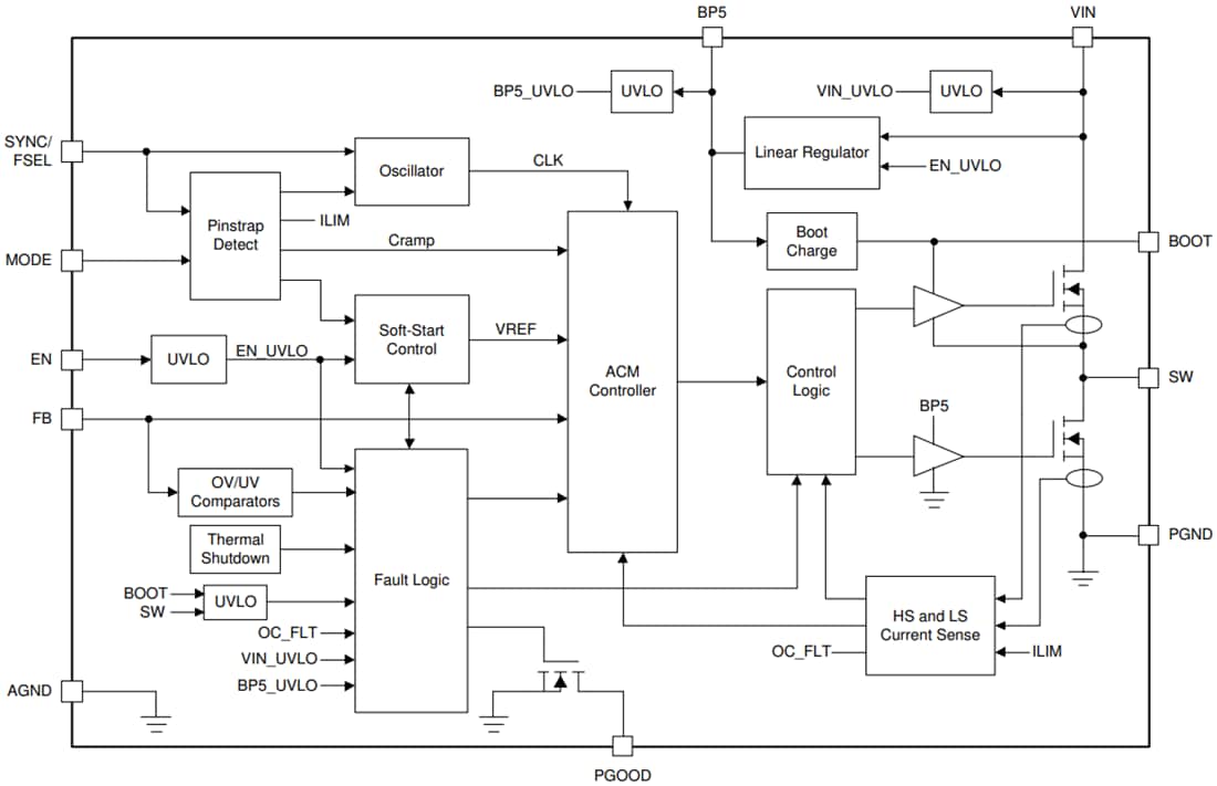
Schéma fonctionnel
Publié le: 2021-01-27
| Mis à jour le: 2023-10-23
