Texas Instruments Convertisseur abaisseur synchrone TPS5432
Le convertisseur abaisseur synchrone TPS5432 de Texas Instruments est un convertisseur Buck synchrone monolithique, en mode courant de 6 V, 3 A à faible Iq avec des MOSFET intégrés. Le TPS5432 de TI met en pratique un contrôle du mode courant pour réduire le nombre de composants externes et dispose d'une fréquence de commutation à 700 kHz. Le convertisseur abaisseur synchrone TPS5432 assure une régulation précise pour une variété de charges avec une tension de référence précise à 3,0 % sur la température. Son rendement est maximisé grâce aux MOSFET intégrés de 70 mΩ et un courant d'alimentation standard de 360 µA. Ce composant de TI est idéal pour une utilisation dans des applications grand public telles que la télévision numérique, les décodeurs, les écrans LCD et les CPE. Le module d’évaluation TPS5432EVM-116 aide les concepteurs à évaluer les performances du TPS5432.Caractéristiques
- Two 70mΩ (typical) MOSFETs for 3A continuous output current
- Current mode control with external compensation
- 700kHz switching frequency
- 360µA no-load quiescent operating current (no switching)
- 0.808V internal voltage reference
- ±2.0% reference accuracy at 25°C
- ±3.0% reference accuracy over-temperature range -20°C~125°C
- Stable operation with a ceramic output capacitor
- Adjustable slow start
- Cycle-by-cycle current limit, and frequency fold-back protection
Applications
- Consumer applications such as DTV, set-top boxes, LCD displays, CPE
- Low-voltage point-of-load regulations for SoC, CPU, DSP
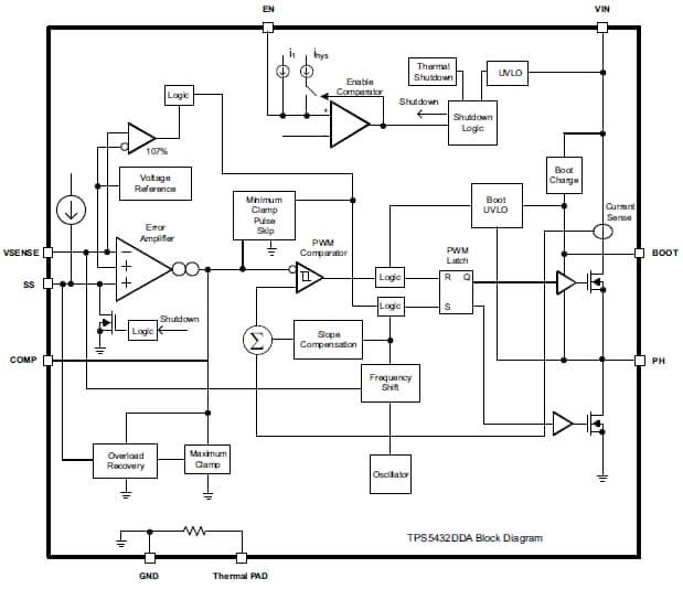
Block Diagram
Simplified Schematic
Publié le: 2012-04-19
| Mis à jour le: 2020-12-17
