Texas Instruments TPS54240/TPS54240-Q1 Step-Down DC/DC Converter
Texas Instruments TPS54240/TPS54240-Q1 Step-Down SWIFT™ DC/DC Converter features a 3.5V to 42V input voltage range and an integrated 200mΩ high-side MOSFET. The TPS54240/TPS54240-Q1 provides high efficiency at light loads with a pulse skipping Eco-Mode™. A low ripple pulse skip mode reduces the no load, regulated output supply current to 138µA. TI TPS54240/TPS54240-Q1 is targeted for use in 12V and 24V industrial and commercial low power systems as well as GSM and GPRS modules in fleet management, e-meters, and security systems. TI TPS54240-Q1 devices are AEC-Q100 qualified for automotive applications.Features
- 3.5V to 42V input voltage range
- 200mΩ high-side MOSFET
- High efficiency at light loads with a pulse skipping Eco-Mode™
- 138µA operating quiescent current
- 1.3µA shutdown current
- 100kHz to 2.5MHz switching frequency
- Synchronizes to external clock
- Adjustable slow start/sequencing
- UV and OV power good output
- Adjustable UVLO voltage and hysteresis
- 0.8V internal voltage reference
Applications
- 12V and 24V industrial and commercial low power systems
- GSM, GPRS modules in fleet management, E-meters, and security systems
Datasheets
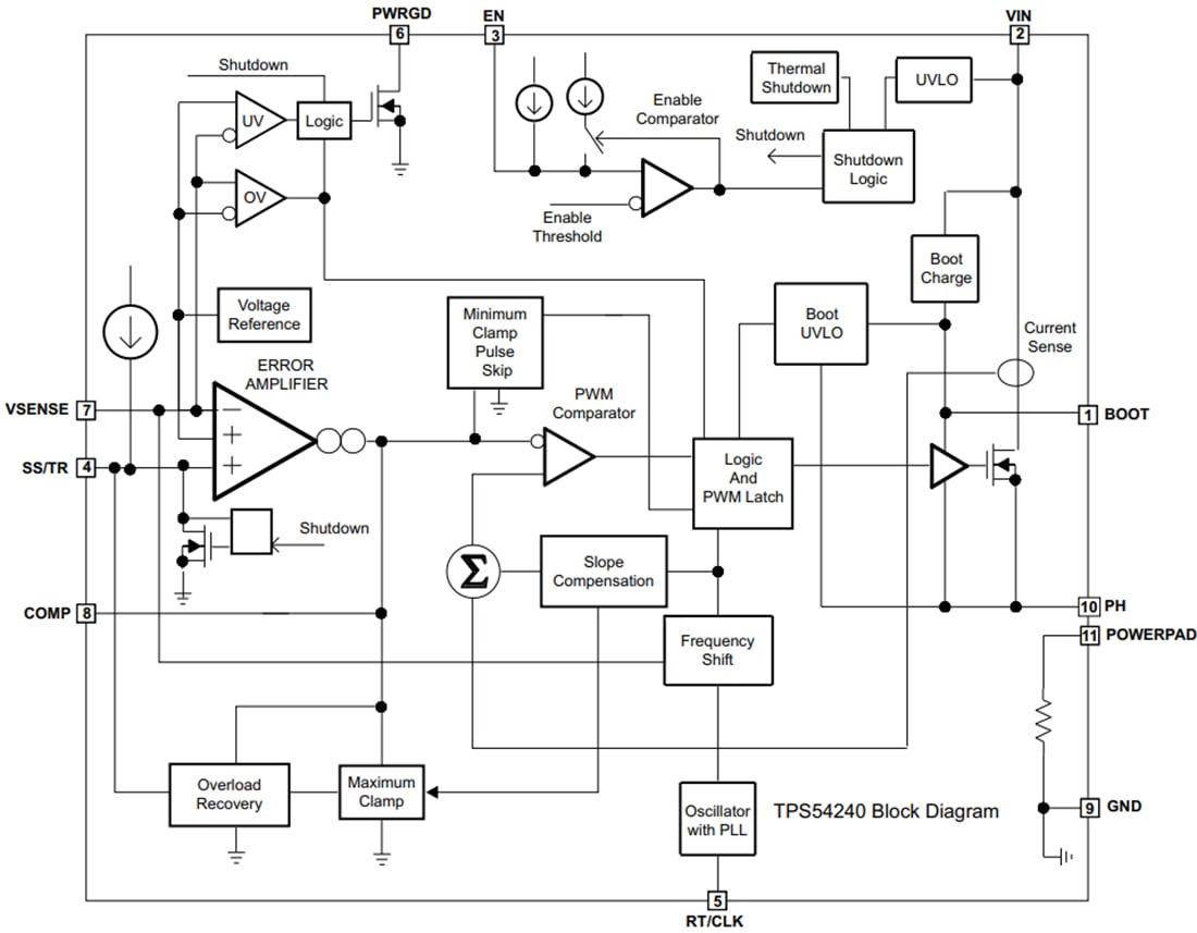
Functional Block Diagram
Publié le: 2010-09-10
| Mis à jour le: 2022-03-11
