Texas Instruments Convertisseur TPS53915
Le convertisseur TPS53915 Texas Instruments est un convertisseur Buck synchrone de dimensions réduites équipé d'un mode de contrôle adaptatif ponctuel D-CAP3. Ce composant est facile à utiliser et demande peu de composants externes pour les systèmes de puissance soucieux de l'encombrement. Ce composant dispose de MOSFET à haute performance intégrés, d'une référence à 0,6 V précise à 0,5 % et d'un commutateur élévateur intégré. Ses caractéristiques concurrentielles incluent un très faible nombre de composants externes, une réponse rapide aux régimes de charge transitoires, un fonctionnement en mode auto-suppression, un contrôle interne de démarrage doux et aucun besoin de compensation. Ce composant dispose aussi d'une capacité programmable et de rapport de défaillance via PMBus™ pour simplifier les circuits d'alimentation. Un mode forcé à conduction continue permet de répondre aux exigences strictes en matière de précision de tension régulée des DSP et FPGA de performance. Le TPS53915 est disponible en boîtier QFN à 28 broches et est spécifié pour une température ambiante de –40 °C à +85 °C.Caractéristiques
- Integrated 13.8 and 5.9mΩ MOSFETs support 12A continuous output current
- Adjustments available Via PMBus
- Voltage Margin and Adjustment
- Soft-Start Time
- Power-On Delay
- VDD UVLO Level
- Fault Reporting
- Switching Frequency
- 600mV ±0.5% Tolerance reference voltage
- 0.6V to 5.5V output voltage
- D-CAP3™ Control Mode with Fast Load-Step Response
Applications
- Server and cloud computing Point of Load
- Broadband, networking, and optical communications infrastructure
- I/O supplies
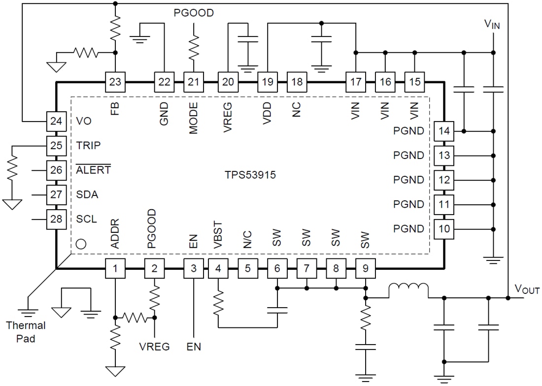
Simplified Schematic
TI WEBENCH Designer
TI Reference Designs Library
Publié le: 2014-02-21
| Mis à jour le: 2022-03-11
