Texas Instruments PMIC à faible courant TPS53832A
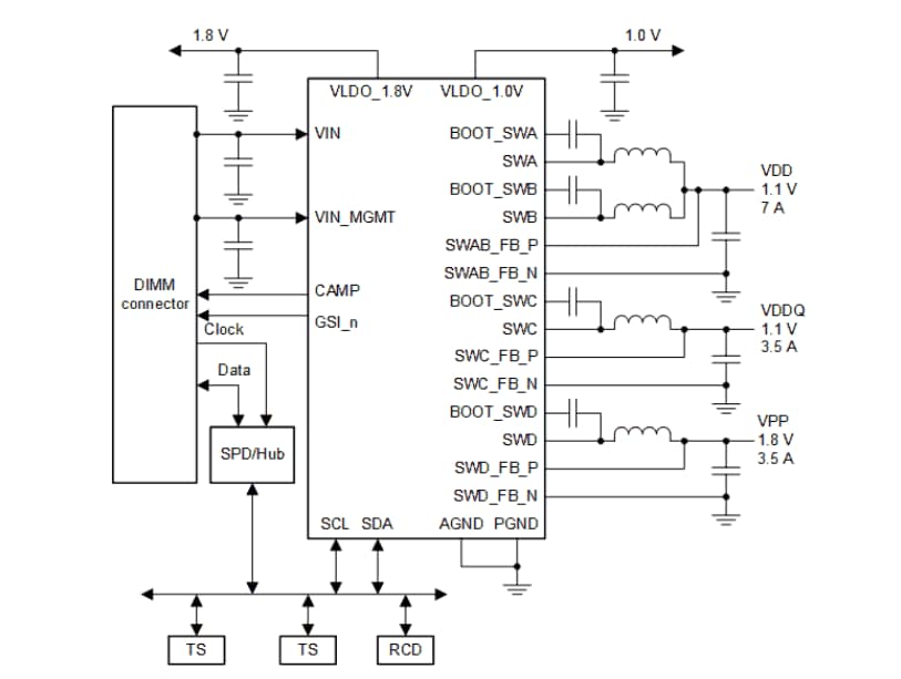
Le PMIC à faible courant TPS53832A de Texas Instruments fournit un mode D-CAP+™ conçu pour les alimentations DDR5 sur DIMM. Le PS53832A dispose de tensions VDD, VDDQ et VPP aux puces DRAM sur le module DIMM avec une capacité de courant configurable. Le rail à courant fort du composant peut être configuré en deux phases ou deux sorties. Cela fournit jusqu'à 7 A (ou 3,5 A + 3,5 A) de courant avec un contrôle de mode D-CAP+. Le convertisseur utilise également une compensation interne pour une utilisation facile et réduit les composants externes.Le PMIC TPS53832A de TI dispose d'un ensemble complet de télémétrie, incluant la tension d'entrée, la tension de sortie et le courant de sortie. Des protections contre les surtensions, les sous-tensions, les surintensités et les surchauffes sont également fournies.
Le TPS53832A est disponible dans un boîtier QFN 35 broches thermiquement amélioré et fonctionne de -40 ºC à +105 °C.
Caractéristiques
- Conception en silicium unique pour prendre en charge les applications DDR5
- 3 sorties pour alimenter VDD (1,1 V), VDDQ (1,1 V) et VPP (1,8 V), avec 4e sortie en option (VDD2)
- Pour 3 sorties, 7 A pour VDD (SWA biphasé), 3,5 A pour VDDQ (SWC) et 3,5 A pour VPP (SWD) avec 3 sorties
- Pour 4 sorties, 3,5 A pour VDD1(SWA), 3,5 A pour VDD2(SWB), 3,5 A pour VDDQ(SWC) et 3,5 A pour VPP(SWD)
- Détection à distance différentielle : VDD, VDDQ et VPP
- Contrôle D-CAP+™ pour une réponse transitoire rapide
- Large plage de tension d'entrée de 4,5 V à 15 V
- Compensation de boucle interne programmable
- Limite de courant cycle par cycle par phase
- Fréquence programmable de 500 kHz à 1,375 MHz
- Prend en charge l'interface de bus I2C et I3C pour la télémétrie de la tension, du courant, de la puissance, de la température et des conditions de défaillance
- Protection contre les surtensions, les surintensités et les surchauffes
- Fonction de registre permanent (boîte noire)
- Faible courant de repos
- Boîtier PowerPAD, QFN 35 broches, 5 mm × 5 mm
Application simplifiée
Publié le: 2022-12-23
| Mis à jour le: 2023-04-12
