Texas Instruments TPS51916 Synchronous Buck Controller
Texas Instruments TPS51916 Synchronous Buck Controller provides a complete power supply for DDR2, DDR3, and DDR3L memory systems. The TPS51916 integrates a synchronous buck regulator controller with a 2A sink/source tracking LDO and buffered low noise reference. The TPS51916 power solution employs D-CAP™ mode coupled with 300kHz/400kHz frequencies for ease of use and fast transient response or D-CAP2 mode coupled with higher 500kHz/670kHz frequencies to support ceramic output capacitors without an external compensation circuit. Texas Instruments TPS51916 synchronous buck controller provides rich useful functions as well as excellent power supply performance.Features
- Synchronous Buck Controller (VDDQ)
- Conversion Voltage Range: 3V to 28V
- Output Voltage Range: 0.7V to 1.8V
- 0.8% VREF Accuracy
- Selectable Control Architecture
- D-CAP™ Mode for Fast Transient Response
- D-CAP2™ Mode for Ceramic Output Capacitors
- Selectable 300kHz, 400kHz, 500kHz, or 670kHz Switching Frequencies
- Optimized Efficiency at Light and Heavy Loads with Auto-skip Function
- Supports Soft-Off in S4 and S5 States
- OCL/OVP/UVP/UVLO Protections
- Power Good Output
- 2A LDO(VTT), Buffered Reference (VTTREF)
- 2A (Peak) Sink and Source Current
- Buffered, Low Noise, 10mA VTTREF Output
- 0.8% VTTREF, 20mV VTT Accuracy
- Supports High-Z (S3) and Soft-Off (S4, S5)
- Thermal Shutdown
- 20-Pin, 3mm × 3mm, QFN Package
Applications
- DDR2/DDR3/DDR3L Memory Power Supplies
- SSTL_18, SSTL_15, SSTL_135 and HSTL Termination
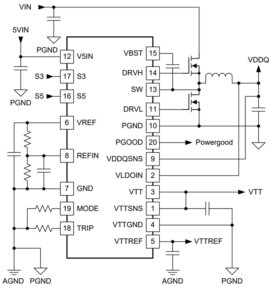
Simplified Application
Publié le: 2012-03-12
| Mis à jour le: 2022-03-11
