Texas Instruments Convertisseurs Buck synchrones TPS51375
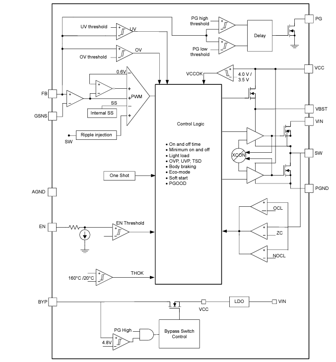
Les convertisseurs Buck synchrones TPS51375 de Texas Instruments présentent des MOSFET intégrés qui permettent une haute efficacité et une facilité d’utilisation avec un nombre minimum de composants externes pour des solutions compactes. Le TPS51375 utilise un mode de contrôle D-CAP3 qui fournit une réponse transitoire rapide ainsi qu’un réglage de charge et une régulation de ligne exceptionnels avec compensation interne. Les convertisseurs monolithiques de 12 A ou 14 A ont une caractéristique de vie de la batterie étendue ULQ™ assurant une longue vie de la batterie dans une exploitation à faible puissance. Lorsque la tension d’entrée est faible, les performances transitoires de charge sont considérablement améliorées grâce à une exploitation à usage intensif. De plus, les dispositifs incluent une télédétection différentielle, une exploitation en mode Eco pour une efficacité élevée de charge légère, la fonction de commutation VCC pour une efficacité de charge légère optimisée supplémentaire et le freinage du corps pour améliorer la charge transitoire sous une faible tension de sortie.Le TPS51375 de TI prend en charge les rails d’alimentation VCCPRIM_VNNAON sur les plateformes Intel Meteor Lake et Arrow Lake. Il intègre un indicateur Power Good et fournit une fonction de décharge de sortie. Le dispositif offre une protection complète, y compris OVP, UVP, OCP, OTP et UVLO.
Les dispositifs sont logés dans un boîtier HotRod à 19 broches de 3,0 mm x 4,0 mm avec une température de jonction spécifiée de -40 °C à 125 °C.
Caractéristiques
- Plage de tension d’entrée de 4,5 V à 24 V
- Tension de sortie
- De 0,6 V à 5,5 V (TPS51375 et TPS51375L)
- De 0,6 V à 2 V (TPS51375H)
- FET intégrés de 10 mΩ et 5 mΩ
- Courant de sortie continu
- Prend en charge 12 A (TPS51375 et TPS51375L)
- Prend en charge 14 A (TPS51375H)
- Courant de repos de 270 uA
- Précision de la tension de référence de ±1,0 % (25 °C)
- Contrôle de l’architecture en mode de contrôle D-CAP3™ pour une réponse transitoire rapide, optimisant la sortie de 0,77 V
- Prend en charge les condensateurs POSCAP et tous les condensateurs de sortie MLCC
- Télédétection différentielle
- Vie de la batterie étendue ULQ pendant le mode veille du système
- Fonction de décharge de sortie intégrée
- Indicateur de bon fonctionnement intégré
- Fréquence de commutation fixe de 600 kHz
- Limite OC fixe de 26 A
- Temps de démarrage progressif fixe de 1,0 ms
- Exploitation à rapport cyclique important
- Protection contre les surintensités cycle par cycle
- Protections OV et UV de sorties verrouillées
- Protections UVLO et OT non verrouillées
- Température de fonctionnement de jonction de -40 °C à 125 °C
- Boîtier WQFN HotRod™ à 19 broches, 3,0 mm × 4,0 mm
Applications
- Ordinateurs PC et notebook
- Ultrabook, tablettes PC portables
- PC industriels, ordinateurs mono-carte
- Drone non-militaire
- Systèmes d'alimentations électriques distribuées
Fiches techniques
Schéma
Publié le: 2024-11-07
| Mis à jour le: 2025-09-02
