Texas Instruments Pilote côté haut TPS4813-Q1
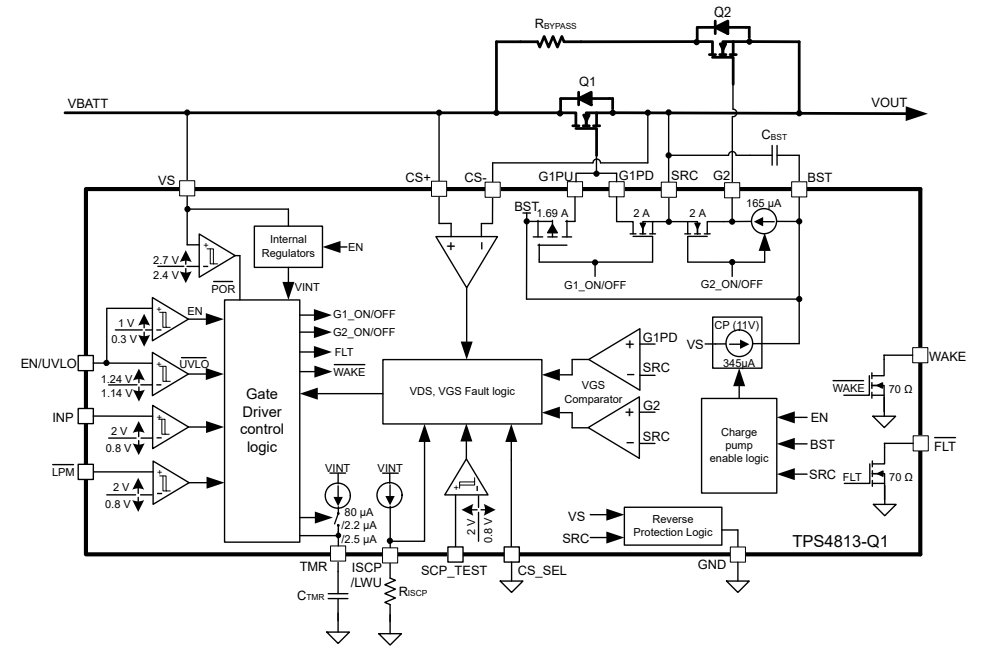
Le pilote côté haut TPS4813-Q1 de Texas Instruments est un dispositif de 100 V à faible IQ conçu pour les conceptions de systèmes de 12 V, 24 V et 48 V. Ce pilote comprend deux commandes de grille avec une capacité de source de 1,69 A et de dissipation de 2 A pour piloter les MOSFET dans le chemin principal. Le pilote TPS4813-Q1 comprend également une capacité de source de 165 µA et de dissipation de 2 A pour le chemin de faible puissance. Ce pilote fournit une protection contre les courts-circuits réglable à l'aide de la détection VDS du MOSFET ou en utilisant une résistance RSNS externe. Le pilote TPS4813-Q1 est qualifié AEC-Q100 pour les applications automobiles.Le pilote TPS4813-Q1 peut supporter et protéger les charges contre les tensions d'alimentation négatives jusqu'à -65 V. Ce pilote dispose d'une pompe de charge intégrée de 11 V et d'une transition rapide du mode faible puissance au mode actif avec indication de réveil. Le pilote TPS4813-Q1 offre une protection de verrouillage de la sous-tension d'entrée (UVLO) réglable. Ce pilote est utilisé dans les applications automobiles 48 V Li-Ion et boîtiers de distribution électrique.
Caractéristiques
- Qualifié automobile AEC-Q100 pour la température de classe 1 :
- Température de dispositif de classe 1 : plage de température de fonctionnement ambiante de –40 °C à 125 °C
- Plage d'entrée de 3,5 V à 95 V (maximum absolu de 100 V)
- Protection d'entrée inverse pouvant descendre à -65 V
- Pompe de charge intégrée de 11 V
- Courant de repos faible, 35 µA en mode faible puissance (LPM = bas)
- Diagnostic du comparateur de court-circuit (SCP_TEST)
- Verrouillage de sous-tension (UVLO) d'entrée réglable
- Courant d'arrêt de 1 µA (standard) (EN/UVLO = bas)
- Commande de grille puissante (G1PU/G1PD : source de 1,69 A et dissipation de 2 A)
- Transition rapide du mode faible puissance au mode actif avec indication de réveil
- Protection réglable contre les courts-circuits (ISCP) avec temps de réponse (TMR) réglable et sortie d'indicateur de défaut (FLT)
- Commutation en 8 µs du chemin à faible puissance vers le chemin principal par déclencheur LPM externe (bas vers haut)
- Seuil de réveil de charge (ILWU) réglable avec basculement (6 µs) du chemin à faible puissance vers le chemin principal
- Indication de défaut en cas de défaut de court-circuit, de sous-tension de la pompe de charge et de sous-tension d'entrée
Applications
- 48 V Li-Ion automobile
- Boîtier de distribution électrique
Schéma fonctionnel
Schéma du circuit d'application
Ressources supplémentaires
Publié le: 2025-01-16
| Mis à jour le: 2025-05-06
