Texas Instruments Contrôleurs de commutation côté haut TPS4812-Q1
Les contrôleurs de commutation côté haut TPS4812-Q1 de Texas Instruments sont une famille de dispositifs à faible courant IQ adaptés aux conceptions de systèmes automobiles 12 V, 24 V et 48 V. Ces contrôleurs comprennent deux moteurs de grille intégrés et une pompe de charge 12 V intégrée. Les contrôleurs TPS4812-Q1 sont dotés d'une sortie de détection de courant précise (±2 % à 30 mV VSNS) (IMON), permettant la gestion de l'énergie des systèmes. Ces contrôleurs indiquent les défauts dans la sortie à drain ouvert en cas de courts-circuits, de surintensités, de sous-tensions de la pompe de charge et de surchauffe du FET externe. Les contrôleurs TPS4812-Q1 sont certifiés AEC-Q100 pour les applications automobiles.Les contrôleurs TPS4812-Q1 sont caractérisés par une protection intégrée contre les polarités inversées jusqu'à -65 V et ne nécessitent pas composants externes pour protéger les circuits intégrés en cas de défaut de polarité inverse à l'entrée. Ces contrôleurs disposent également d'une détection de surchauffe (TMP) basées sur un NTC et d'une sortie de surveillance (ITMPO). Les contrôleurs TPS4812-Q1 fonctionnent dans une plage de tension d'entrée de 3,5 V à 95 V et sont disponibles dans un
boîtier VQFN à 23 broches (4 mm x 4 mm). Ces contrôleurs sont utilisés dans les convertisseurs CC-CC, les modules de contrôle de carrosserie, les systèmes de gestion de batterie et les boîtiers de distribution d'alimentation.
Caractéristiques
- Certification automobile AEC-Q100 pour la température de classe 1
- Plage de tension d'entrée de 3,5 V à 95 V (maximum absolu de 100 V)
- Protection contre l'inversion de polarité en entrée et en sortie jusqu'à -65 V
- TPS48120-Q1 (I2t activé) et TPS48121-Q1 (I2t désactivé)
- Pompe de charge intégrée de 12 V
- Détection de surchauffe (TMP) et sortie de surveillance (ITMPO) basée sur NTC
- Faible IQ = 20 µA en mode faible puissance (LPM = Faible)
- Protection contre les courts-circuits précise et rapide (5 µs)
- Faible courant d'arrêt de 1 µA (EN/UVLO = Faible)
- Double commande de grille :
- Grille : 0,5 A src/2A dissipateur
- G : 100 μA src/0.39A dissipateur
- Protection précise contre les surintensités (IOC) I2t avec minuteur de disjoncteur réglable (I2t)
- Sortie de moniteur de courant bidirectionnel analogique précise (IMON, I_DIR) : ±2 % à 30 mV VSNS
- Indication de défaut en cas de court-circuit, I2t, UVLO de la pompe de charge et de surchauffe
- Verrouillage sous tension (UVLO) précis (±2 %) et réglable
Applications
- Convertisseurs CC-CC
- Modules de contrôle de carrosserie
- Systèmes de gestion de batterie
- Boîtiers de distribution électrique
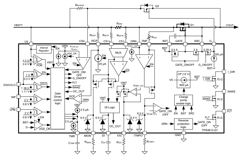
Schéma fonctionnel
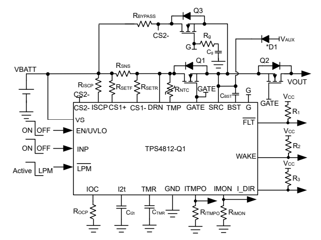
Circuit d'application avec alimentation externe vers BST
Ressources supplémentaires
Publié le: 2025-01-16
| Mis à jour le: 2025-08-26
