Texas Instruments Module d'évaluation TPS48110Q1EVM
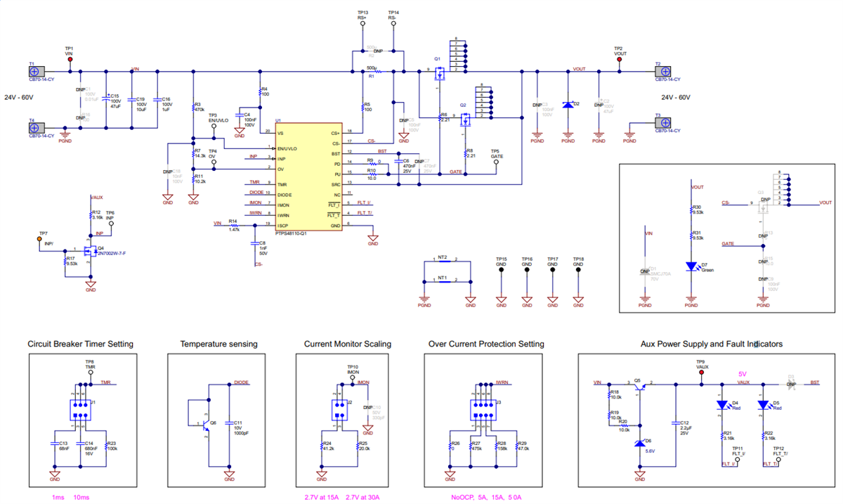
Le module d'évaluation TPS48110Q1 de Texas Instruments est conçu pour évaluer le pilote côté haut intelligent automobile TPS48110-Q1. Le pilote TPS48110-Q1 fonctionne à une tension d'entrée de 3,5 V à 80 V et dispose d'une solide résistance de pilote de grille de 4 A permettant la commutation de MOSFET parallèles dans les conceptions à courant élevé. Le TPS48110Q1EM dispose d'un minuteur de disjoncteur programmable, d'une sortie de surveillance du courant de charge et d'options de relance et de verrouillage automatiques programmables. Ce module d'évaluation est applicable aux chauffages CTP, aux unités de distribution d'alimentation et aux chauffages eCAT.Caractéristiques
- Plage de tension de fonctionnement de 3,5 V à 80 V
- Protection contre les surintensités réglable de 5 A à 50 A à l'aide de cavaliers embarqués
- Minuteur de disjoncteur programmable
- Sortie de surveillance du courant analogique
- Indication d'état LED pour les défauts de surintensité et de surchauffe
Applications
- Chauffages PTC
- Unités de distribution d'énergie
- chauffages eCAT
Schéma
Ressources supplémentaires
Publié le: 2023-02-16
| Mis à jour le: 2023-03-02
