Texas Instruments Comparateur à fenêtre 36 V TPS3701
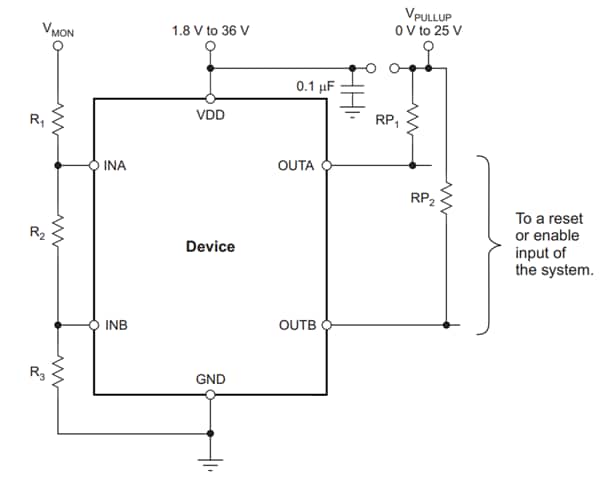
Le comparateur à fenêtre 36 V TPS3701 Texas Instruments est un comparateur à large fenêtre de tension d'alimentation qui fonctionne sur une plage entre 1,8 V et 36 V. Ce composant a deux comparateurs de précision avec une référence interne de 400 mV et deux sorties à drain ouvert (OUTA et OUTB) de classe 25 V pour la détection de surtension et de sous-tension. On peut utiliser le TPS3701 comme un comparateur à fenêtre ou comme deux moniteurs de tension indépendants. On peut régler la tension surveillée en utilisant des résistances externes. OUTA est mise au niveau bas quand la tension sur la broche INA descend sous le seuil négatif et passe au niveau haut quand la tension repasse au-dessus du seuil positif. OUTB est mise au niveau bas quand la tension sur la broche INB monte au-delà du seuil positif et passe au niveau haut quand la tension descend sous le seuil négatif. Les deux comparateurs du TPS3701 comportent un circuit à hystérésis intégré pour rejeter le bruit, assurant ainsi un fonctionnement stable en sortie sans faux déclenchement.OUTA is driven low when the voltage at the INA pin drops below the negative threshold, and goes high when the voltage returns above the positive threshold. OUTB is driven low when the voltage at the INB pin rises above the positive threshold, and goes high when the voltage drops below the negative threshold. Both comparators in the TPS3701 include built-in hysteresis for noise rejection, thereby ensuring stable output operation without false triggering.
Caractéristiques
- 1.8V to 36V Wide supply voltage range
- Adjustable threshold down to 400mV
- Open-drain outputs for over- and undervoltage detection
- µA (typ) Low quiescent current
- High threshold accuracy
- 0.75% Over temperature
- 0.25% (typ)
- 5.5mV (typ) Internal hysteresis
- Temperature range of -40°C to 125°C
Applications
- Industrial control systems
- Embedded computing modules
- DSPs, Microcontrollers, and Microprocessors
- Notebook and Desktop computers
- Portable- and Battery-Powered products
- FPGA and ASIC systems
TPS3700EVM-114 EVM
Texas Instruments TPS3700EVM-114 Evaluation Module (EVM) helps designers evaluate the performance of the TPS3700 High Voltage (18V), Window Comparator with Over- and Undervoltage Detection. The EVM contains an IC for over- and under-voltage monitoring and header connectors for easy connection to external test and application circuitry.
Typical Application
