Texas Instruments Commutateur côté haut TTPS281C30
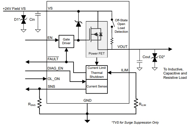
Le commutateur côté haut TPS281C30 de Texas Instruments est un commutateur côté haut intelligent monocanal conçu pour répondre aux exigences des systèmes de contrôle industriels. Ce commutateur fonctionne à une tolérance de 60 V, dispose d'une faible résistance à l'état passant de 30 mΩ et d'un courant de charge continu de 6 A. Les caractéristiques de protection du commutateur TPS281C30 incluent une coupure thermique, une limite de sortie et une limite du courant. Cet appareil fonctionne sur une plage de température de -40°C à 125°C. Le commutateur TPS281C30 fournit également une détection précise du courant de charge qui permet d'améliorer les diagnostics de charge, tels que la détection de surcharge et de charge ouverte, permettant une meilleure maintenance prédictive. Ce commutateur côté haut est utilisé dans un module de sortie numérique, un arrêt de moment de torsion sûr (STO), un frein de maintien, des charges générales résistives, inductives et capacitives.Caractéristiques
- Large plage de tension de fonctionnement CC de 6 V à 36 V
- Tolérance 64 V CC lorsqu'elle est désactivée
- 30 mΩ standard, 55 mΩ maximum
- Améliorez la fiabilité du système grâce à une limitation réglable du courant :
- Version A : de 1 A à 5 A (fixe de 0,5 A)
- Version B : de 2 A à 10 A (fixe de 0,5 A)
- Détection de courant précise :
- ±4 % à 1 A en mode de détection standard
- ±12,5 % à 6 mA en mode haute précision
- Limite de décharge inductive intégrée >65 V
- Faible courant de veille <0,5>0,5>
- Courant de repos faible (Iq) <>
- Possibilité de mettre en œuvre une sécurité fonctionnelle
- Plage de température de jonction : de –40 °C à +125 °C
- Contrôle d'entrée :
- Compatible logique 1,8 V, 3,3 V et 5 V
- Mise à l'échelle de la tension de détection de défaut pour la protection du CAN
- Détection de charge ouverte à l'état bloqué
- Arrêt thermique et détection d'oscillation
- Boîtier TSSOP 14 broches endurci thermiquement
- Boîtier QFN 20 broches endurci thermiquement
Applications
- Module de sortie numérique
- Absence sûre du moment de torsion (STO)
- Frein de maintien
- Charges générales résistives, inductives et capacitives
Schéma fonctionnel
Schéma du circuit d’application
Publié le: 2023-02-14
| Mis à jour le: 2024-11-05
