Texas Instruments Commutateurs côté haut quadruple canal TPS274C65/65CP
Les commutateurs côté haut intelligents quadruple canal 65 mΩ TPS274C65/65CP de Texas Instruments sont dotés d'un CAN intégré et d'un contrôle par interface série (SPI) pour répondre aux exigences des systèmes de contrôle industriel. Le faible RDSON (65 mΩ) minimise la dissipation de puissance du dispositif même lorsque le courant de charge de sortie est élevé. Ces commutateurs de 12 V à 36 V comprennent des caractéristiques de protection et de diagnostic qui protègent les systèmes contre les événements nuisibles tels que les courts-circuits ou les pannes de charge. Les modules TPS274C65 protègent contre les défauts grâce à un point de consigne de limite de courant fiable de 300 mA à 2,6 A, offrant une protection quel que soit le courant de charge de sortie. Les commutateurs côté haut intelligents quadruple canal 65 mΩ TPS274C65/65CP de TI sont disponibles dans un petit boîtier QFN de 6 mm x 6 mm avec un pas de broche de 0,5 mm. Les applications typiques comprennent les systèmes industriels de contrôleurs logiques programmables (PLC), les modules de sortie numérique, les ports maîtres IOLink et les alimentations de capteurs.Caractéristiques
- Commutateur côté haut intelligent contrôlé par SPI quadruple canal avec RON de 65 mΩ
- La faible valeur de RON garantit une faible dissipation de puissance pour les charges CC de 500 mA à 2 A/1,9 A.
- Le contrôle SPI permet d'isoler simplement le contrôle de la sortie.
- Petit boîtier sans plomb de 6 mm x 6 mm avec un pas de broche de 0,5 mm
- Capable de piloter des charges inductives, capacitives et résistives
- Double seuil de limite du courant pour la gestion du courant d'appel
- Limitation de sortie intégrée pour démagnétiser les charges inductives
- La limitation réglable du courant permet d'améliorer la fiabilité du système
- Point de consigne de limite de courant de 300 mA à 2,2 A/1,9 A
- Protection de sortie robuste
- Arrêt thermique intégré
- Protection contre les courts-circuits vers la terre
- Traitement des défauts configurable
- Les fonctions de diagnostic permettent d'améliorer l'intelligence du module
- Mesures du courant de charge de sortie
- Détection de rupture de fil et de court-circuits vers l'alimentation
Applications
- Systèmes PLC industriels
- Modules sortie numérique
- Ports maîtres IOLink
- Fournitures pour capteurs
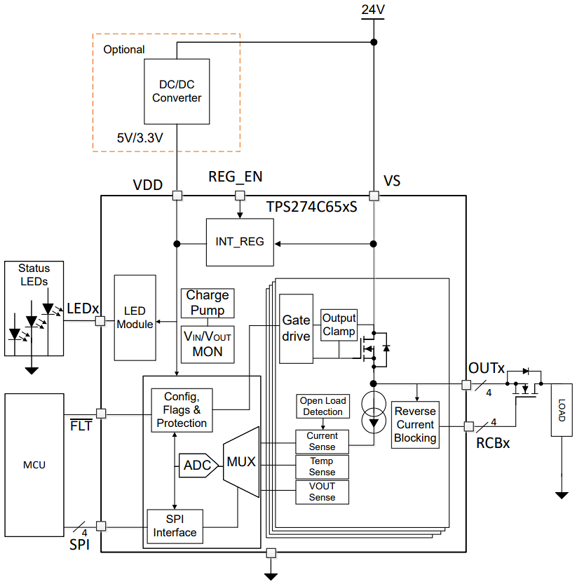
Schéma d'application standard
Publié le: 2023-05-04
| Mis à jour le: 2024-05-29
