Texas Instruments TPS2663x Surge Protection Industrial eFuses
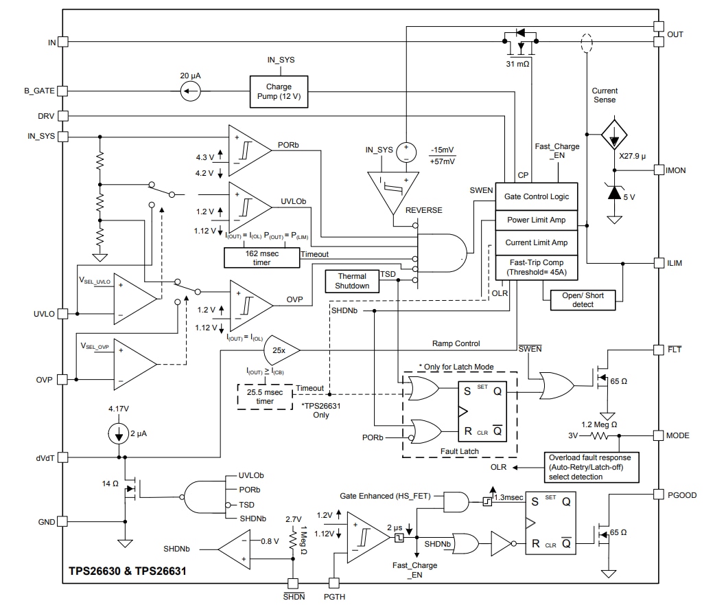
Texas Instruments TPS2663x Surge Protection Industrial eFuses are ease-of-use and positive 60V and 6A eFuse with a 31mΩ integrated FET. These eFuses feature a B-FET driver to control an external N-channel FET in the system designs, requiring protection from input reverse polarity faults. TPS2663x eFuses provide fault and a precise current monitor output enabling system status monitoring and downstream load control. PGOOD can be used to enable and disable control of the downstream DC-DC converters. Configuring the TPS2663x using the MODE pin allows flexibility between the two current-limiting fault responses (latch-off and auto-retry). These eFuses are used in I/O modules, sensor hubs, electronic circuit breakers, and factory automation.The TPS2663x eFuses incorporate protection features that simplify system designs requiring protection. This feature is essential during system tests like IEC61000-4-5 industrial surge tests. Additionally, the TPS2663x eFuses feature an adjustable output power limiting (PLIM) functionality that simplifies the system design requiring compliance following the standards like IEC61010-1 and UL1310. Protection features are prevalent on the TPS2663x, including adjustable overcurrent protection, fast short circuit protection, output slew rate control, overvoltage protection, and under-voltage lockout.
Features
- 4.5V to 60V operating voltage, 62V absolute maximum
- Integrated 60V, 31mΩ RON hot-swap FET
- Reverse polarity protection and reverse current blocking support with an external N-channel FET
- 0.6A to 6A adjustable current limit (±7%)
- Electrical fast transients (IEC61000-4-4) immunity and load protection during surge (IEC 61000-4-5) with Class-A system performance
- Fast reverse current blocking (0.17µs)
- Variants with adjustable output power limiting (±6%)
- Power Good output (PGOOD)
- Adjustable UVLO, OVP cut off, and output slew rate control for inrush current limiting
- Charges large and unknown capacitive loads through thermal regulation during device power-up
- Variants with 35V and 39V maximum over-voltage clamp
- Selectable over-current fault response options between auto-retry and latch off (MODE)
- Variants with 2x pulse over current support
- Analog current monitor (IMON) output (±6%)
- UL 2367 recognition recognized
Applications
- Factory automation and control – PLC, DCS, HMI, I/O modules, sensor hubs
- Motor drives – CNC, encoder supply
- Electronic circuit breakers
TPS26630 & TPS26631 Block Diagram
TPS26632/TPS26633/TPS26635 Block Diagram
Simplified Schematic
IEC61000-4-5 Surge Performance at 24V Supply
Publié le: 2019-04-25
| Mis à jour le: 2024-07-23
