Texas Instruments eFusibles remplaçables à chaud TPS25983
Les eFusibles remplaçables à chaud TPS25983 de Texas Instruments sont des dispositifs de protection de circuit et de gestion de l'alimentation hautement intégrés dans de petits boîtiers. Ces eFusibles sont opérationnels sur une large plage de tensions d'entrée de 2,7 V à 26 V et fournissent une défense robuste contre les surcharges, les courts-circuits, les surtensions, les courants inverses et les courants d'appel excessifs. Le seuil de limite de surintensité peut être défini avec une seule résistance externe, et les événements de surtension sont limités par des circuits de coupure internes avec des seuils de surtension réglables par l'utilisateur. Les applications typiques incluent le multiplexage de puissance, les échanges à chaud, les branchements à chaud, les supports PCIe, les cartes d'extension, les protections de modules optiques de routeur/commutateur, les PC industriels et les chargeurs d'outils électriques sans fil.Ces appareils gèrent intelligemment les réponses aux surintensités en faisant la distinction entre les événements transitoires et les défauts réels. Cela permet au système de fonctionner sans interruption pendant les transitoires de ligne et de charge sans compromettre la robustesse de la protection contre les défauts. Les eFusibles remplaçables à chaud TPS25983 sont disponibles dans de petits boîtiers QFN 4 mm × 4 mm et sont caractérisés pour une exploitation sur une plage de température de jonction de -40 °C à 125 °C.
Caractéristiques
- Large plage de tension d'entrée de 2,7 V à 26 V
- Maximum absolu de 30 V
- Faible résistance en état de fonctionnement :
- RON = 2,7 mΩ standard
- Seuil de limite de courant réglable :
- Plage de 2 A à 18 A
- Précision de ±8 % (standard pour ILIM 5 A)
- Options de disjoncteur et de limiteur de courant
- Minuterie de suppression de surintensité réglable :
- Gère les transitoires de charge sans déclenchement
- Sortie moniteur de courant précise :
- ±1,5 % (standard à 25 °C pour IOUT 3 A)
- ±3 % (maximum pour IOUT 3 A)
- Verrouillage de sous-tension réglable
- Verrouillage de surtension réglable
- Réponse par défaut configurable par l'utilisateur :
- Verrouillage ou relance automatique
- Nombre de tentatives (limité ou indéfini)
- Délai entre les tentatives
- Protection robuste contre les courts-circuits
- Temps de réponse rapide < 400 ns="">
- Immunisé contre les transitoires de ligne - sans déclenchement intempestif
- Contrôle du taux de dérive de sortie (dVdt) réglable
- Option pour piloter un FET externe pour le blocage du courant inverse à l'état désactivé/BLOQUÉ
- Protection intégrée contre la surchauffe
- Indication du bon fonctionnement de l'alimentation
- Faible empreinte :
- Boîtier QFN de 4 mm x 4 mm
Applications
- Remplacements à chaud et branchements à chaud
- Multiplexage de puissance
- Rails de secours du serveur, supports PCIe, cartes d'extension et protection du module de ventilateur
- Protection du module optique du routeur et du switch
- PC industriels
- Chargeurs d'outils électriques sans fil
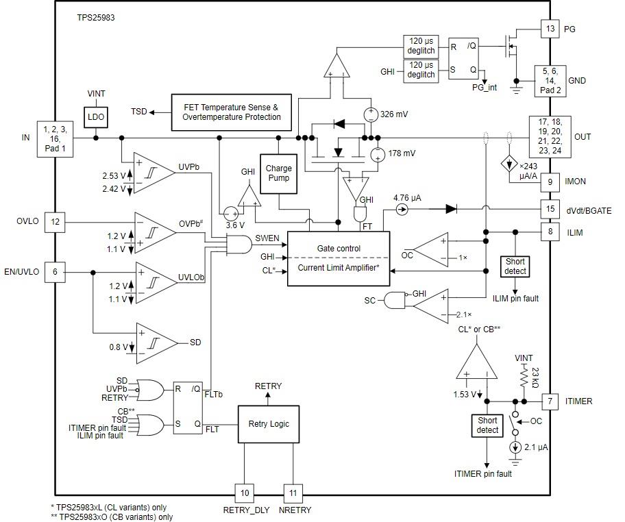
Schéma fonctionnel
Schéma
Publié le: 2024-01-10
| Mis à jour le: 2025-04-16
