Texas Instruments Fusibles électroniques 2,7 V à 23 V 7 A TPS2597
Les fusibles électroniques 2,7 V à 23 V 7 A TPS2597 de Texas Instruments sont une solution hautement intégrée de protection de circuit et de gestion d'alimentation dans un petit boîtier. Ces dispositifs fournissent plusieurs modes de protection en utilisant très peu de composants externes et constituent une défense robuste contre les surcharges, les courts-circuits, les surtensions et les courants d'appel excessifs.La vitesse de balayage en sortie et le courant d'appel peuvent être ajustés à l'aide d'un seul condensateur externe. Les charges sont protégées des conditions de surtension d'entrée en fixant la sortie à une tension maximale fixe et sûre (sélection par broche). Les charges peuvent également être protégées en coupant la sortie si l'entrée dépasse un seuil de surtension réglable. Les dispositifs répondent à une surcharge de sortie en limitant activement le courant ou en cassant le circuit. Le seuil de limite de courant de sortie et le minuteur d'effacement de surintensité transitoire sont réglables par l'utilisateur. La broche de contrôle de limite de courant fonctionne également comme un moniteur de courant de charge analogique.
Les composants TPS2597 de Texas Instruments sont disponibles en boîtiers QFN HotRod™ à 10 broches de 2 mm × 2 mm pour de meilleures performances thermiques et un empreinte réduite du système. Les composants fonctionnent sur une plage de température de jonction de –40 °C à +125 ºC.
Caractéristiques
- Large plage de tension d'entrée de fonctionnement de 2,7 V à 23 V
- Maximum absolu de 28 V
- FET intégré avec une faible résistance à l'état passant (RonFusibles électroniques 2,7 V à 23 V 7 A TPS2597= 9,8 mΩ (std))
- Protection rapide contre les surtensions
- Pince de surtension (OVC) avec un seuil sélectionnable par broche (3,89 V, 5,76 V, 13,88 V) et un temps de réponse de 5 µs (standard)
- Verrouillage de surtension réglable (OVLO) avec un temps de réponse de 1,2 µs (standard)
- Protection contre les surintensités avec sortie moniteur de courant de charge (ILM)
- Options de limitation de courant active ou de disjoncteur
- Seuil réglable (ILIM) de 0,87 A à 7,7 A
- Précision de ±10 % pour ILIM > 1,74 A
- Minuteur d'effacement transitoire réglable (ITIMER) pour permettre des courants de crête jusqu'à 2 × ILIM
- Précision du moniteur de courant de charge de sortie (±8 % (max))
- Réponse de déclenchement rapide pour protection contre les courts-circuits
- Temps de réponse de 550 ns (standard)
- Seuils fixes et réglables (2 × ILIM)
- Entrée active à haute activation avec seuil de verrouillage de sous-tension réglable (UVLO)
- Commande de la vitesse de balayage de sortie réglable (dVdt)
- Protection contre les surchauffes
- Sorties numériques
- Indication de défaillance (FLT)
- Indication de bonne alimentation (PG) avec un seuil réglable (PGTH)
- Homologation UL 2367 (en attente)
- Certification CB CEI 62368 (en attente)
- Faible empreinte QFN 2 mm × 2 mm, pas de 0,45 mm)
Applications
- Serveur, carte mère PC et cartes d'extension
- Stockage en entreprise – RAID/HBA/SAN/eSSD
- Surveillance des patients
- Appareils électroménagers et outils électriques
- Terminaux de point de vente de détail
- Smartphones et tablettes
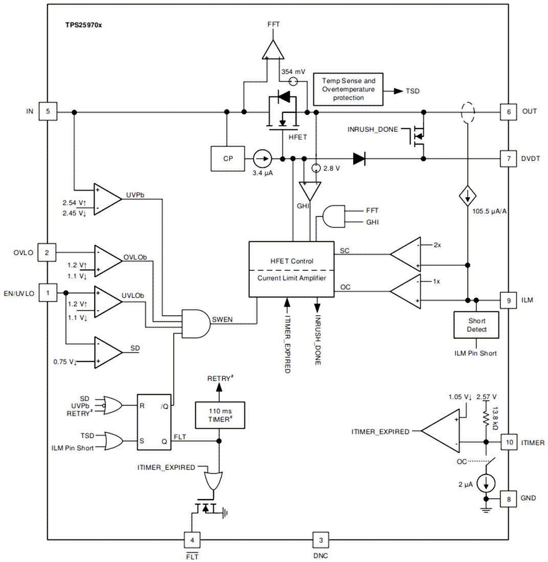
Diagramme fonctionnel
