Texas Instruments Fusible électronique 100 mΩ TPS25961
Le fusible électronique 100 mΩ TPS25961 de Texas Instruments est un composant permutable à chaud FET intégré combiné pour créer une solution hautement intégrée de protection de circuit et de gestion de l'alimentation. Le TPS25961 dispose de plusieurs modes de protection en utilisant très peu de composants externes et constitue une défense robuste contre les surcharges, les courts-circuits, les surtensions et les courants d'appel excessifs.Le niveau de limite du courant de sortie du TPS25961 de TI est défini avec une seule résistance externe. Pendant ce temps, le courant d'appel est géré à l'aide du contrôle du taux de dérive en sortie en interne. Le fusible électronique dispose d'une option pour définir de manière externe un seuil de coupure de surtension défini par l'utilisateur ou utiliser un seuil interne fixe. Cette option protège une condition de surtension d'entrée.
Le TPS25961 est caractérisé pour un fonctionnement sur une plage de température de jonction de –40 °C à +125° C et est disponible en petit boîtier SON de 2 mm x 2 mm.
Caractéristiques
- Large plage de tension d'entrée de 2,7 V à 19 V
- Maximum absolu 21 V
- Protection contre les surtensions avec un temps de réponse de 1,3 μs (standard)
- Seuil interne fixe 5,98 V (standard)
- Seuil réglable à l'aide d'un diviseur de résistance externe
- Protection contre les surintensités :
- Seuil de limite du courant réglable de 0,1 A à 2 A
- Précision de limite du courant :
- ±20 % (standard) sur la plage de courant
- ± 18 % (maximum) à une limite de courant de 1,45 A, TA = 25 °C
- Faible résistance à l'état passant Ron = 106 mΩ (standard)
- Entrée d'activation active haut avec verrouillage de sous-tension (UVLO) réglable
- Protection contre les courts-circuits avec un temps de réponse de 5 μs (standard)
- Contrôle du taux de dérive (dVdt) de sortie 5,17 V/ms (standard)
- Protection contre les surchauffes (OTP)
- Relance automatique après défaut
- Faible courant de repos 130 μA (standard)
- Homologation UL 2367 (en attente)
- Certification CB CEI 62368 (en attente)
- Petite empreinte de boîtier SON 2 mm x 2 mm
Applications
- Protection d'entrée de l'adaptateur
- Compteurs d'énergie
- Haut-parleurs intelligents
- Chargeurs d'écouteurs sans fil
- Décodeurs
- Caméras réseau IP
Ressources supplémentaires
Schéma simplifié
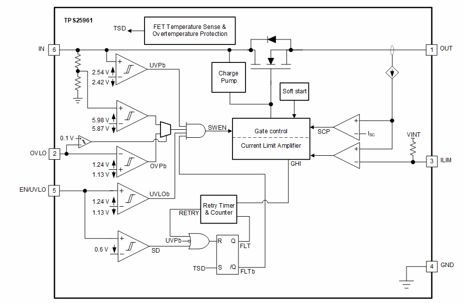
Schéma fonctionnel
Publié le: 2023-01-20
| Mis à jour le: 2023-02-01
