Texas Instruments eFuses 5,5 A TPS25947
Les eFuses 5,5 A TPS25947 de Texas Instruments sont une solution de protection de circuit et de gestion d'alimentation hautement intégrée dans un petit boîtier. Ces dispositifs fournissent plusieurs modes de protection utilisant très peu de composants externes et constituent une défense robuste contre les surcharges, les courts-circuits, les surtensions, la polarité inverse et le courant d'appel excessif. Avec des FET dos-à-dos intégrés, le flux de courant inverse de la sortie à l'entrée est bloqué à tout moment, ce qui rend les dispositifs bien adaptés aux applications d'alimentation MUX/ORing. Ils sont également bien adaptés aux systèmes qui ont besoin d'énergie côté charge pour retenir le stockage en cas de défaillance de l'alimentation d'entrée. Ces dispositifs utilisent un système basé sur un à choix torique linéaire pour assurer un courant inverse CC presque nul et émuler un comportement de diode idéal avec une chute de tension directe minimale et une dissipation de puissance.La vitesse de balayage en sortie et le courant d'appel peuvent être ajustés à l'aide d'un seul condensateur externe. Les charges sont protégées contre les conditions de surtension en entrée, soit en serrant la sortie à une tension maximale fixe et sûre (sélection par broche) , soit en coupant la sortie si l'entrée dépasse un seuil de surtension réglable. Les dispositifs répondent à une surcharge de sortie en limitant activement le courant ou en cassant le circuit. Le seuil de limite de courant en sortie, de même que le minuteur d'effacement de surintensité transitoire, sont réglables par l'utilisateur. La broche de contrôle de limite de courant fonctionne également comme un moniteur de courant de charge analogique. Ces dispositifs sont disponibles en boîtier QFN HotRod à 10 broches de 2 mm x 2 mm pour des performances thermiques améliorées et une empreinte du système réduit. Les TPS25947 de Texas Instruments sont caractérisés pour fonctionner sur une plage de température de jonction de -40° C à +125° C.
Caractéristiques
- Large plage de tension d'entrée de fonctionnement de 2,7 V à 23 V
- Maximum absolu de 28 V
- Supporte des tensions négatives jusqu'à –15 V
- FET dos-à-dos intégrés avec faible résistance en marche (ROn = 28,3 mΩ (std))
- Fonctionnement de diode idéal avec un véritable blocage du courant inverse
- Protection rapide contre les surtensions
- Pince de surtension (OVC) avec un seuil sélectionnable par broche (3,8 V, 5,7 V, 13,8 V) et un temps de réponse de 5 µs (type) OU
- Verrouillage de surtension réglable (OVLO) avec un temps de réponse de 1,2 µs (std)
- Protection contre les surintensités avec sortie moniteur de courant de charge (ILM)
- Limite de courant active OU options de disjoncteur
- Seuil ajustable (ILIM) 0,5 A - 6 A
- Précision de ±10 % pour ILIM > 1 A
- Minuteur d'effacement transitoire réglable (ITIMER) pour permettre des courants de crête jusqu'à 2 x ILIM
- Précision du moniteur de courant de charge de sortie : ±6 % (IOUT ≥ 1 A)
- Réponse de déclenchement rapide pour protection contre les courts-circuits
- Temps de réponse (std) 500 ns
- Seuils fixes et réglables (2 × ILIM)
- Entrée active à haute activation avec seuil de verrouillage de sous-tension réglable (UVLO)
- Contrôle de la vitesse de balayage de sortie réglable (dVdt)
- Protection contre les surchauffes
- Sorties numériques
- Commande MUX d'alimentation prioritaire (AUXOFF) et indication de défaillance (FLT) OU
- Indication de bonne alimentation (PG) avec un seuil réglable (PGTH)
- Homologation UL 2367 (en attente)
- Certification CB CEI 62368 (en attente)
- Faible empreinte : QFN 2 mm x 2 mm, pas de 0,45 mm
Applications
- MULTIPLEXEUR d'alimentation / joint torique
- Protection d'entrée de l'adaptateur
- Protection PD USB - PC/Notebook/moniteurs/stations d'accueil
- Serveur/carte mère PC/cartes complémentaires
- Stockage d'entreprise - RAID/HBA/SAN/eSSD
- Surveillance des patients
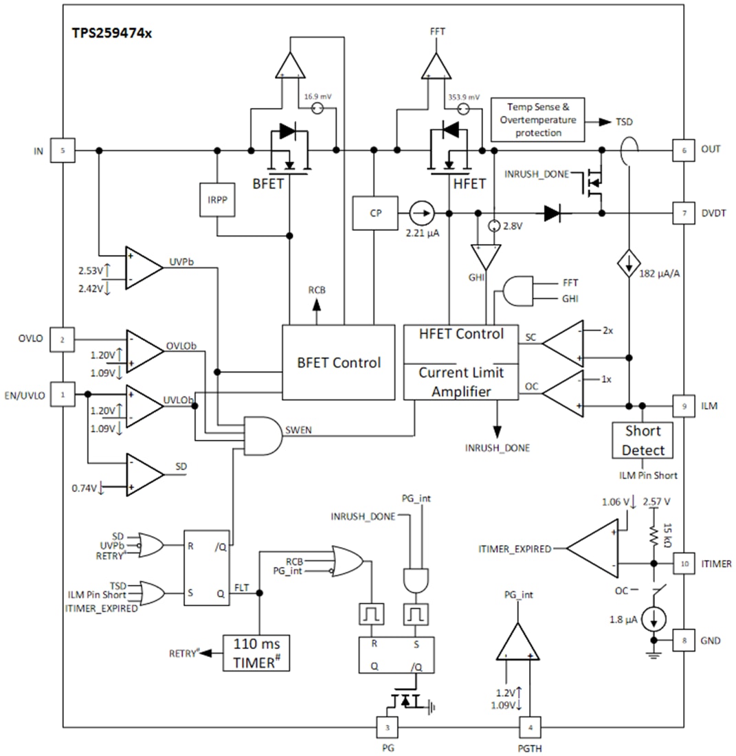
Schéma de principe fonctionnel
