Texas Instruments eFuse de 2,7 V à 23 V 5,5 A TPS25946xx
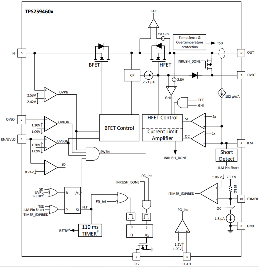
L'eFuse 2,7 V à 23 V 5,5 A TPS25946xx de Texas Instruments est une solution hautement intégrée de protection des circuits et de gestion de l'alimentation dans un boîtier de petite taille. Ces dispositifs fournissent plusieurs modes de protection en utilisant très peu de composants externes et constituent une défense robuste contre les surcharges, les courts-circuits, les surtensions et les courants d'appel excessifs. Avec des FET dos-à-dos intégrés, le dispositif permet un flux de courant bidirectionnel en état passant tout en bloquant le flux de courant dans les deux directions en état bloqué. Cette caractéristique le rend bien adapté aux applications USB OTG (On-The-Go).La vitesse de balayage en sortie et le courant d'appel peuvent être ajustés à l'aide d'un seul condensateur externe. Les charges sont protégées contre les conditions de surtension en entrée en coupant la sortie si l'entrée dépasse un seuil de surtension réglable. Les dispositifs répondent à la surcharge de sortie en limitant activement le courant. Le seuil de limite de courant en sortie, de même que le minuteur d'effacement de surintensité transitoire, sont réglables par l'utilisateur. La broche de contrôle de limite de courant fonctionne également comme un moniteur de courant de charge analogique.
Les TPS25946xx de Texas Instruments sont disponibles en boîtier QFN HotRod à 10 broches de 2 mm × 2 mm pour des performances thermiques améliorées et une empreinte système réduite. Ces dispositifs sont caractérisés pour un fonctionnement sur une plage de températures de jonction allant de -40 °C à +125 °C.
Caractéristiques
- Large plage de tension d'entrée de fonctionnement de 2,7 V à 23 V
- Maximum absolu de 28 V
- FET dos-à-dos intégrés avec faible résistance en marche (ROn = 28,3 mΩ (std))
- Flux de courant bidirectionnel à l'état passant
- Blocage de courant inverse à l'état bloqué
- Protection rapide contre les surtensions
- Verrouillage de surtension (OVLO) réglable avec un temps de réponse de 1,2 µs (std)
- Protection contre les surintensités dans une direction directe avec sortie de moniteur de courant de charge (ILM)
- Réponse de limitation de courant active
- Seuil ajustable (ILIM) de 0,5 A à 6 A
- Précision de ±10 % pour ILIM > 1 A
- Minuteur d'effacement transitoire réglable (ITIMER) pour permettre des courants de crête jusqu'à 2 × ILIM
- Précision du moniteur de courant de charge de sortie : ±6 % (IOUT ≥ 1 A)
- Réponse de déclenchement rapide pour protection contre les courts-circuits sur la broche OUT
- Temps de réponse (std) 500 ns
- Seuils fixes et réglables (2 × ILIM)
- Entrée active à haute activation avec seuil de verrouillage de sous-tension réglable (UVLO)
- Commande de la vitesse de balayage de sortie réglable (dVdt)
- Protection contre les surchauffes
- Indication de bonne alimentation (PG) avec un seuil réglable (PGTH)
- Homologation UL 2367 (en attente)
- Certification CB CEI 62368 (en attente)
- Faible encombrement : QFN 2 mm × 2 mm, pas de 0,45 mm
Applications
- USB On-The-Go (OTG)
- Smartphones
- Tablettes
- Appareils photo numériques
- Terminaux de point de vente
- Chargeurs sans fil
Schéma de principe fonctionnel
