Texas Instruments Circuit de protection eFuse 12 V TPS2592AL
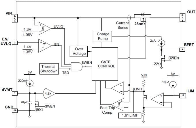
Les circuits de protection eFuse TPS2592xx Texas Instruments sont des solutions hautement intégrées de protection des circuits et de gestion d'alimentation en boîtier peu encombrant. Ces composants utilisent peu de composants externes et assurent de multiples modes de protection. Ils constituent une défense solide contre les surcharges, les courts-circuits, les surtensions, un courant d'appel excessif et un courant inverse. Le niveau de courant limite peut être réglé avec une seule résistance externe et la limite en courant ainsi établie est précise à ±15 % en standard. Les cas de surtension sont limités par des circuits internes de limitation à un maximum de sécurité établi, sans aucun composant externe requis. Dans le cas où une rampe en tension particulière est requise, une broche dV/dT est fournie, qui peut être programmée par un seul condensateur pour assurer des taux de rampe en sortie adéquats. De nombreux systèmes, tels que les disques SSD, ne doivent pas permettre à l'énergie conservée dans le condensateur de se déverser à travers la diode FET sur un bus d'entrée en court-circuit ou tombant. La broche BFET est conçue pour de tels systèmes. Un NFET externe peut être relié dos-à-dos (B2B) à la sortie du TPS2592 et la grille pilotée par BFET pour éviter un flux de courant de la charge vers la source.Caractéristiques
- 12V eFuse - TPS2592Ax
- 5V eFuse - TPS2592Bx
- 4.5V - 18V Protection - TPS2592Zx
- Integrated 28mΩ Pass MOSFET
- Fixed Over-Voltage Clamp (TPS2592Ax/Bx)
- Absolute Maximum Voltage of 20V
- 2A to 5A Adjustable ILIMIT (±15% Accuracy)
- Reverse Current Blocking Support
- Programmable OUT Slew Rate, UVLO
- Built-in Thermal Shutdown
- UL Recognition Pending
- Safe during Single Point Failure Test (UL60950)
- Small Foot Print - 10L (3mm x 3mm) VSON
Applications
- HDD and SSD Drives
- Set Top Boxes
- Servers / AUX Supplies
- Fan Control
- PCI/PCIe Cards
- Switches/Routers
Block Diagram
Publié le: 2014-02-06
| Mis à jour le: 2022-03-11
