Texas Instruments eFuse TPS25921x avec limitation de précision du courant
L'eFuse TPS25921x avec limitation de précision du courant Texas Instruments est un eFuse compact doté de nombreuses caractéristiques et d'un éventail complet de fonctions de protection. La large plage de tensions d'utilisation permet le contrôle de nombreux bus CC couramment utilisés. La limitation de courant précise ±2 %, à température ambiante procure une excellente précision, rendant le TPS25921x bien adapté pour de nombreuses applications de protection système. La protection des charge, source et composant est assurée à l'aide de plusieurs fonctions programmables dont la protection contre les surintensités, surtensions et sous-tensions. Une précision seuil de 3 % pour les sous-tensions et les surtensions assure une supervision étroite des tensions de bus, éliminant la nécessité de recourir à des circuits de supervision. Une sortie indicatrice de défauts (FLT) est fournie pour la surveillance de l'état système et le contrôle de charge en aval. Pour les cartes connectables à chaud, le TPS25921x fournit un contrôle du courant de démarrage et une vitesse de rampe de sortie programmable. La vitesse de rampe de sortie est programmable à l'aide d'un condensateur sur la broche de démarrage en douceur (SS) pour une souplesse de conception maximale.Load, source, and device protection are provided with multiple programmable features including, overcurrent, overvoltage, and undervoltage. 3% threshold accuracy for UV and OV ensures tight supervision of bus voltages, eliminating the need for supervisor circuitry. Fault flag output (FLT) is provided for system status monitoring and downstream load control. For hot-plug-in boards, Texas Instruments TPS25921x provides in-rush current control and programmable output ramp-rate. Output ramp rate is programmable using a capacitor at soft-start (SS) pin for maximum design flexibility.
Caractéristiques
- 4.5V - 18V Operating Voltage, 20V ABSmax
- 90mΩ RDS(ON) (Typical)
- 0.4A to 1.6A Adjustable Current Limit
- ±2% Accurate ILIMIT at 1A at 25°C
- ±3% Overvoltage, Undervoltage Threshold
- Programmable dVO/dt Control
- Fault Output for Thermal Shutdown, UVLO, and OVP
- -40°C to 125°C Junction Temperature Range
- Auto-Retry and Latch-Off Versions
- UL2367 Recognition Pending
- UL60950 - Safe during Single Point Failure Test
Applications
- White Goods, Appliances
- Set-Top Boxes, DVD and Gaming Consoles
- HDD and SSD drives
- Smart Meters, Gas Analyzers
- Smart Load Switch
- USB Switch
- Adapter Power Devices
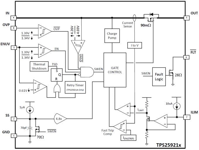
Block Diagram
Publié le: 2014-10-06
| Mis à jour le: 2022-03-11
