Texas Instruments TPS25810/TPS25810-Q1 USB Type-C DFP Controller
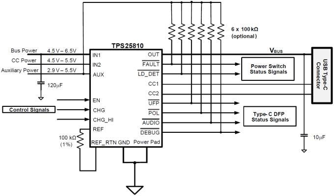
Texas Instruments TPS25810/TPS25810-Q1 USB Type-C DFP Controller is a USB Type-C downstream facing port (DFP) controller with an integrated 3A rated USB power switch. The TPS25810/TPS25810-Q1 monitors the Type-C Configuration Channel (CC) lines to determine when a USB device is attached. If an Upstream Facing Port (UFP) device is attached, the TPS25810/TPS25810-Q1 applies power to VBUS and communicates the selectable VBUS current sourcing capability to the UFP via the passthrough CC line. If the UFP is attached using an electronically marked cable, the TPS25810/TPS25810-Q1 also applies VCONN power to the cable CC pin. The TPS25810 also identifies when Type-C audio or debug accessories are attached. The TPS25810/TPS25810-Q1 draws less than 0.7µA (typ) when no device is attached. The TPS25810-Q1 devices are AEC-Q100 qualified for automotive applications.Features
- USB Type-C Rev. 1.1 compliant DFP controller
- Connector attach/detach detection
- STD/1.5-A/3-A Capability advertisement on CC
- Super speed polarity determination
- VBUS Application and discharge
- VCONN Application to electronically marked cable
- Audio and debug accessory identification
- 0.7µA (typ) IDDQ with no attachment
- Package: 20-Pin WQFN (3x4)
- UL and CB tests underway
- Three input supply options
- IN1: USB charging supply
- IN2: VCONN supply
- AUX: Device power supply
- Power wake supports low power in system hibernate (S4) and OFF (S5) power states
- 34mΩ (typ) High-Side MOSFET
- 1.7/3.4A ILimit (±7.1%) - programmable
- Port power management enables power resource optimization across multi-ports
Applications
- USB Type C host port in a notebook for sleep charging
- LCD Monitor/docking station and charging cradles
- Type C USB wall chargers
Simplified Schematic
Additional Resources
Publié le: 2015-11-24
| Mis à jour le: 2022-03-11
