Texas Instruments CI d'interface USB TPS25763-Q1
Le CI d'interface USB® TPS25763-Q1 de Texas Instruments est un contrôleur de livraison d'alimentation (PD) USB Type-C à port unique avec un convertisseur Buck-Boost et un mode alternatif DisplayPort™. Ce CI d'interface est un dispositif entièrement intégré destiné à être utilisé dans les systèmes de batterie automobile 12 V. L'IC TPS25763-Q1 avec un moteur intelligent de gestion de l'alimentation du système (SPM) maximise la puissance USB délivrée tout en protégeant le système des conditions automobiles de transitoire de batterie et de surchauffe. Ces paramètres de configuration d'IC d'interface USB sont sélectionnés via une interface utilisateur graphique (GUI). Le dispositif TPS25763-Q1 est qualifié AEC-Q100 pour les applications automobiles. Cet IC TPS25763-Q1 est idéal pour la charge USB, le hub multimédia automobile, l'unité principale automobile et le divertissement de siège arrière automobile.Caractéristiques
- AEC-Q100 homologué avec :
- Plage de température de fonctionnement ambiante de -40 °C à 125 °C, classe de température du dispositif 1
- Dispositif HBM Niveau de classification DES 2
- Niveau de classification DES C2b des dispositifs CDM
- Protection DES améliorée des broches du connecteur
- Contrôleur USB de livraison d'alimentation (PD) avec prise en charge de l'alimentation électrique programmable (PPS)
- VIN large de 5,5 V à 18 V (40 V maximum)
- Buck-Boost intégré avec 4 commutateurs d'alimentation prenant en charge une puissance de sortie USB PD de 65 W maximum
- 3,3 V à 21 V avec incrément de ±20 mV sortie VBUS
- 0 A à 3 A avec incrément de ±50 mA de limite du courant sortie IBUS
- Prise en charge du mode alternatif :
- DisplayPort™
- Protection Vbus contre court-circuit vers VBAT et GND
- Compensation de la chute de câble VBUS
- Protection contre les surintensités MFi
- Fréquences de commutation de 300 kHz, 400 kHz et 450 kHz
- Synchronisation CC/CC entrée/sortie avec variation
- Options de configuration du port USB :
- Port USB-PD 1 avec DisplayPort™ sur USB-C™ (mode alternatif DP) (TPS25763-Q1)
- Conforme à USB :
- Alimentation USB Type-C® Rév 3.1
- Logique CC, source VCONN et décharge
- Détection de polarité de câble USB
- Caractéristique technique de chargement de la batterie v1.2 (BC1.2) :
- DCP avec un port dédié au chargement
- Alimentation USB Type-C® Rév 3.1
- Chargement rapide existant
- Mode 3 diviseurs de 2,7 V
- Mode diviseur 1,2 V
- Protocole DCP à haute tension
- Cœur de microcontrôleur permettant :
- Mises à jour du micrologiciel
- Tension d'alimentation et gestion de l'alimentation dépendant de la température
- Protection contre les courts-circuits sur VBUS et VBAT :
- VBUS
- Px_DP et Px_DM
- Px_CC1 et Px_CC2
- Boîtier QFN HotRod™ avec flanc mouillable
Applications
- Charge USB automobile
- Concentrateur multimédia automobile
- Unité de lecture automobile
- Système de divertissement pour sièges arrière automobile
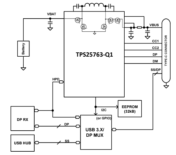
Schéma fonctionnel
Schéma
Ressources supplémentaires
Publié le: 2025-01-07
| Mis à jour le: 2025-05-09
