Texas Instruments Contrôleur PSE alimenté par Ethernet à quatre ports TPS23861
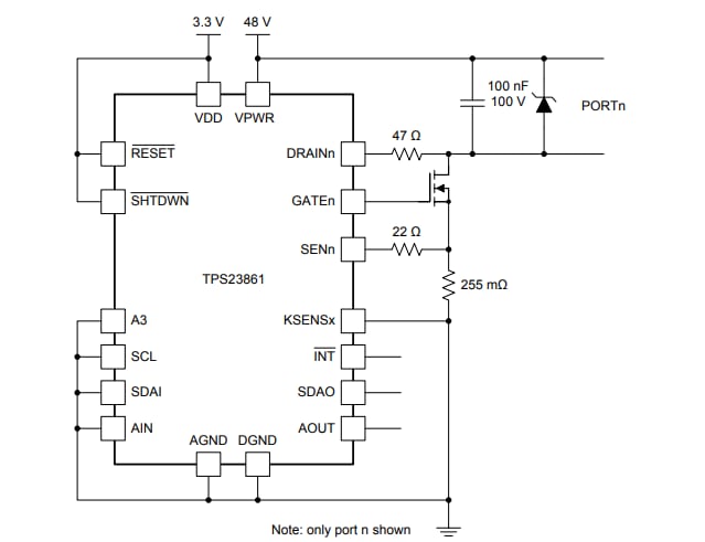
Le contrôleur PSE alimenté par Ethernet à quatre ports TPS23861 Texas Instruments représente une solution PSE IEEE802.3at facile à utiliser et flexible. Tel que commercialisé, il gère automatiquement quatre ports 802.3at sans nécessité de contrôleur externe. Le TPS23861 détecte automatiquement les terminaux Powered Devices (PD) qui ont une signature valide, détermine les exigences d'alimentation selon la classification et applique l'alimentation. Une classification à deux événements est prise en charge pour les PD de type 2. Le TPS23861 prend en charge la déconnexion CC et l'architecture FET externe permet aux concepteurs de trouver un équilibre entre les exigences de taille, d'efficacité et de coût de solution. Le brochage unique permet des conceptions de CCI à deux couches via un groupage logique et une différentiation supérieure et inférieure claire des broches I2C et d'alimentation. Ceci offre un rendement technique inégalé, une précision Kelvin et un faible coût de construction. Outre son fonctionnement automatique, le TPS23861 prend en charge un mode semi-automatique via un contrôle I2C pour un monitorage de précision et une gestion intelligente de l'alimentation. Le respect de la norme TPON 400- ms est assuré que le mode soit semi-automatique ou automatique.Caractéristiques
- IEEE 802.3at Quad Port PSE Controller
- Auto Detect, Classification
- Auto Turn-On and Disconnect
- Efficient 255mΩ Sense Resistor
- Pin-Out Enables Two-Layer PCB
- 4-Point Detection
- Automatic Mode - As Shipped
- No External Terminal Setting Required
- No Initial I2C Communication Required
- Semi-Automatic Mode - Set by I2C Command
- Continuous Identification and Classification
- Meets IEEE 400-ms TPON Specification
- Fast-Port Shutdown Input
- Optional I2C Control and Monitoring
- Kelvin Current Sensing
- -40°C to 125°C Temperature Range
- TSSOP28 Package 9.8mm x 6.6mm
Applications
- Ethernet Switches and Routers
- Surveillance NVR and DVRs
- Residential Gateways
- PoE Pass-Through Systems
- Wireless Backhaul
Simplified Schematic
Publié le: 2014-10-03
| Mis à jour le: 2022-03-11
