Texas Instruments CI PoE PD IEEE 802.3bt TPS23734
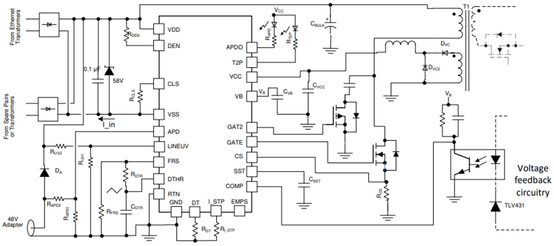
Le circuit intégré PoE PD IEEE 802.3bt TPS23734 de Texas Instruments combine une interface de dispositif alimenté (PD) par alimentation via Ethernet (PoE) et un contrôleur CC-CC en mode courant. Le contrôleur est optimisé pour les conceptions de régulateurs de commutation Flyback et à limitation active directe (ACF). Dans le cas d'une configuration Flyback, l'utilisation d'une régulation côté primaire (PSR) est prise en charge. L'interface PoE TPS23734 de Texas Instruments prend en charge les normes IEEE 802.3bt et IEEE 802.3at pour les applications nécessitant jusqu'à 25,5 W ou moins en entrée PD.La variation programmable de la fréquence de spectre étendu (SSFD) est fournie pour minimiser la taille et le coût du filtre EMI. Le démarrage avancé avec démarrage progressif réglable permet d'utiliser un condensateur de polarisation minimal tout en simplifiant le démarrage du convertisseur et la conception des hoquets. Il garantit également que les exigences de démarrage de l'IEEE 802.3bt/at sont respectées. La fonction d'arrêt progressif minimise les contraintes sur les FET de puissance à commutation, réduisant ainsi le coût de la nomenclature des FET.
La fonction PSR du contrôleur CC-CC utilise le retour d'information d'un enroulement auxiliaire pour contrôler la tension de sortie, éliminant ainsi le besoin d'un régulateur shunt externe et d'un optocoupleur. Il est optimisé pour le mode de conduction continue (CCM) et peut fonctionner avec un redressement synchrone du côté secondaire, ce qui permet d'obtenir un rendement optimal, une précision de régulation et une réponse à la charge par paliers sur plusieurs sorties.
Le contrôleur CC-CC dispose d'une compensation de pente et d'un effacement. La fréquence de commutation standard est de 250 kHz. Le MPS automatique permet des applications avec des modes à faible puissance ou de multiples sources d'alimentation. Il ajuste automatiquement son amplitude et sa durée de courant pulsé en fonction du Type de PSE et des conditions du système pour maintenir l'alimentation tout en minimisant la consommation.
Caractéristiques
- Contrôleur PWM intégré pour configuration indirecte ou avant des serre-câbles actifs
- Contrôle Flyback avec une régulation côté primaire
- Prend en charge le fonctionnement CCM
- Réglage de charge ±1,5 % (std, sortie 5 V) (plage de charge 0 à 100 %) — avec FET Sync
- Régulation de la charge (5-100% plage de charge) de ±3 % (std, sortie de 12 V) - redressé par diode
- Il prend également en charge la régulation du côté secondaire
- Contrôle du démarrage progressif avec protection avancée contre les surcharges en mode démarrage et hoquet
- Arrêt progressif
- Fréquence réglable avec synchronisation
- Atténuation de fréquence programmable pour EMI
- Contrôle Flyback avec une régulation côté primaire
- Solution PD PoE IEEE 802.3bt Type 3 (classe 1-4) et 802.3at complète
- Logo EA Gen 2 (contrôleur PD PoE 2)
- MOSFET robuste échangeable à chaud 100 V 0,3 Ω (std)
- Prise en charge des niveaux de puissance pour un fonctionnement jusqu'à 30 W
- Maintenance automatique de la signature d'alimentation (MPS)
- Réglage automatique du type de PSE et du courant de charge avec étirement automatique
- Entrée de priorité de l'adaptateur principal
- Plage de température de jonction de –40 °C à +125 °C
Applications
- Vidéo et téléphones VoIP
- Points d'accès
- Caméras de sécurité
- Alimentations redondantes ou partage de l’alimentation
Application simplifiée
