Texas Instruments Dispositif d'alimentation électrique par câble Ethernet TPS23731
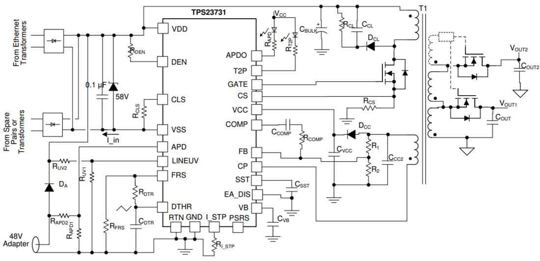
Le dispositif d'alimentation (PD) électrique par câble Ethernet (PoE) 1-4 TPS23731 de Texas Instruments associe une interface PD PoE et un contrôleur CC-CC en mode courant. Le dispositif est optimisé pour les conceptions de régulateurs de commutation indirecte où l'utilisation de la régulation côté primaire (PSR) est prise en charge. L'interface PoE prend en charge les normes IEEE 802.3bt et IEEE 802.3at pour les applications nécessitant jusqu'à 25,5 W ou moins à l'entrée du PD. La variation programmable de la fréquence de spectre étendu (SSFD) est fournie pour minimiser la taille et le coût du filtre EMI. Le démarrage avancé avec un démarrage progressif réglable permet d'utiliser un condensateur de polarisation minimal tout en simplifiant le démarrage du convertisseur et la conception hoquet, garantissant également que les exigences IEEE 802.3bt/au démarrage sont satisfaites. La fonction d'arrêt progressif du TPS23731 de Texas Instruments minimise la contrainte sur les FET de synchronisation de commutation, permettant une réduction des coûts de BOM FET.La fonction PSR du contrôleur CC-CC utilise la rétroaction d'un enroulement auxiliaire pour commander la tension de sortie, éliminant le besoin d'un régulateur de shunt externe et d'un optocoupleur. Il est optimisé pour le mode de conduction continue (CCM) et peut fonctionner avec la rectification synchrone du côté secondaire, ce qui permet une efficacité optimale, une précision de régulation et une réponse de charge par paliers sur plusieurs sorties. Le contrôleur CC-CC dispose d'une compensation de pente et d'un effacement. La fréquence de commutation standard est de 250 kHz. Le MPS automatique permet des applications avec des modes à faible puissance ou de multiples sources d'alimentation. Il ajuste automatiquement son amplitude et sa durée de courant pulsé en fonction du Type de PSE et des conditions du système pour maintenir l'alimentation tout en minimisant la consommation.
Caractéristiques
- Solution PD PoE IEEE 802.3bt Type 3 (classe 1-4) et 802.3at complète
- Logo EA Gen 2 (contrôleur PD PoE 2)
- MOSFET à chaud robuste de 100 V, 0,3 Ω (std)
- Prend en charge les niveaux d'alimentation pour un fonctionnement jusqu'à 30 W
- Contrôleur PWM intégré pour une configuration indirecte
- Commande indirecte avec une régulation côté primaire
- Prend en charge le fonctionnement CCM
- Régulation de charge ±1,5 % (sortie typ., 5 V) (plage de charge 0 à 100 %) — avec FET Sync
- Régulation de charge ±3 % (sortie std, 12 V) (plage de charge 5 à 100 %) — correction de diode
- Prend en charge la régulation côté secondaire
- Commande de démarrage progressif avec démarrage avancé et protection contre les surcharges en mode « hoquet »
- Arrêt progressif
- Fréquence réglable avec synchronisation
- Atténuation de fréquence programmable pour EMI
- Commande indirecte avec une régulation côté primaire
- Maintenance automatique de la signature d'alimentation (MPS)
- Réglage automatique du type de PSE et du courant de charge avec étirement automatique
- Entrée de priorité de l'adaptateur principal
- Plage de température de jonction de –40 °C à +125 °C
Applications
- Vidéo et téléphones VoIP
- Points d'accès
- Caméras de sécurité
- Alimentations redondantes ou partage de l’alimentation
Schéma d'application simplifié
