Texas Instruments Module d'évaluation TPS22998EVM
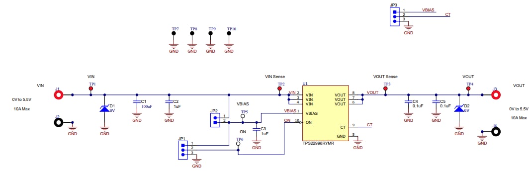
Le module d'évaluation TPS22998EVM de Texas Instruments est conçu pour évaluer une carte de circuit imprimé à deux couches qui contient le dispositif commutateur de charge TPS22998. Ce module avec connexions de points de test permet de contrôler le dispositif à l'aide de conditions de test définies par l'utilisateur et effectue des mesures RON précises. Le module TPS22998EVM fonctionne sur une plage de tension d'entrée de 0,2 Vin à 5,5 Vin. Ce module est fourni avec un accès aux broches VIN, VOUT, ON et CT du commutateur de charge TPS22998. Le module TPS22998EVM dispose de condensateurs CIN et COUT embarqués et d'un minutage de montée réglable.Caractéristiques
- Plage de tension de polarisation VBIAS : 2,2 V à 5,5 V
- Plage de tension d'entrée VIN : 0,2 V à 5,5 V
- Courant de commutation continu maximal : 10 A
- Conçu pour évaluer le commutateur de charge monocanal TPS22998RYZR
- Faible résistance à l'état passant (RON) : 4 mΩ (standard)
- Vitesse de balayage réglable et décharge fixe à sortie rapide
- Arrêt thermique
Schéma TPS22998EVM
Publié le: 2022-04-27
| Mis à jour le: 2022-05-27
