Texas Instruments Commutateur de charge automobile TPS22995H-Q1
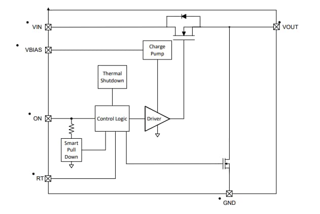
Le commutateur de charge automobile TPS22995H-Q1 de Texas Instruments intègre un MOSFET à canal N de 19 mΩ qui fonctionne sur une plage de tension d’entrée de 0,8 V à 5,5 V avec un courant continu maximum de 3 A. Le TPS22995H-Q1 est contrôlé par une entrée marche/arrêt (on) capable de s’interfacer directement avec des signaux de broches GPIO basse tension. Le TPS22995H-Q1 assure une décharge de sortie rapide lorsque le commutateur est désactivé, ramenant la tension de sortie à un état connu de 0 V. De plus, le composant offre une montée réglable pour limiter les courants d'appel avec des charges capacitives élevées.Les broches du commutateur TPS22995H-Q1 de TI sont résistantes aux conditions d'humidité élevées. Cette fonction d'humidité permet au composant de fonctionner avec un court-circuit de 100 kΩ de n'importe quelle broche à GND ou alimentation. Lorsque la broche de synchronisation (RT) est affectée par une humidité élevée, la synchronisation devrait rester entre +/–20 %.
Le TPS22995H-Q1 est logé dans un boîtier SOT à 6 broches de 2,8 mm x 2,9 mm, pas de 0,5 mm et caractérisé pour un fonctionnement sur la plage de température à l'air libre de -40 °C à +125 °C.
Caractéristiques
- HomologuéS AEC-Q100 pour les applications automobiles :
- Température de classe 1 de –40 °C à 125 °C, TA
- Plage de tension d’exploitation d’entrée (VIN) de 0,8 V à 5,5 V
- Alimentation de tension de polarisation (Vpolarisation) à 1,5 V à 5,5 V
- Courant continu maximum de 3 A
- Résistance à l’état passant (RON) de 19 mΩ (std)
- Contrôle de la vitesse de balayage réglable via une résistance externe
- Décharge de sortie rapide (QOD) de 100 Ω (std)
- Arrêt thermique
- Broches résistantes à l'humidité :
- Court-circuit de 100 kΩ vers GND
- Court-circuit de 100 kΩ vers l’alimentation
- Abaisseur de broche intelligent à l’état passant (RPD,ON) :
- ON ≥ VIH (ION) de 25 nA (max.)
- ON ≤ VIL (RPD,ON) de 500 kΩ (std.)
- Consommation à faible puissance :
- 10 µA (std.) à l’état MARCHE (IQ)
- 0,1 µA (std.) à l’état ARRÊT (ISD)
Applications
- Infoloisir
- Groupe
- Systèmes d'assistance à la conduite automobile (ADAS)
Schéma fonctionnel
Schéma d’application standard
Publié le: 2023-01-20
| Mis à jour le: 2025-03-06
