Texas Instruments Commutateur de charge mono-canal à faible RON TPS22991
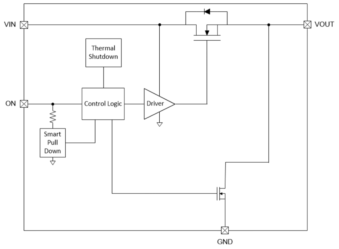
Le commutateur de charge monocanal à faible RON TPS22991 de Texas Instruments comprend une vitesse régulée de balayage. Le dispositif prend en charge un courant continu maximal de 3 A et contient un MOSFET à canal N qui peut fonctionner sur une plage de tension d’entrée de 1,0 V à 5,5 V. Le commutateur est contrôlé par une entrée marche-arrêt qui peut s’interfacer avec les signaux de commande basse tension.La petite taille du dispositif et sa faible RON font qu’il s’avère idéal pour des applications alimentées par batterie et à espace restreint. La large plage de tension d’entrée du commutateur le rend polyvalent pour divers rails de tension. Le temps de montée contrôlé du composant réduit considérablement le courant d’appel causé par de grandes capacités de charge en vrac, ce qui réduit ou élimine la chute de tension d’alimentation. Le TPS22991 réduit la taille totale de la solution en intégrant une résistance de rappel 150 Ω pour une décharge de sortie rapide (QOD) lorsque le commutateur est éteint.
Le TPS22991 de Texas Instruments est disponible en petit boîtier UQFN à 4 broches 0,85 mm × 0,75 mm, à pas de 0,4 mm. Il est caractérisé pour un fonctionnement sur une plage de température à l'air libre de -55 °C à +125 °C.
Caractéristiques
- Commutateur de charge monocanal intégré
- Plage de tension d'entrée de 1 V à 5,5 V
- Courant de commutation continu maximal de 3 A
- Résistance à l’état passant standard de25 mΩ
- Faible courant de repos d‘IQ à 3,3 V pour VIN et 6 µA (std)
- Faible courant d’arrêt d’ISD à 3,3 V pour VIN et 14 nA (std)
- Vitesse de balayage contrôlée
- Version B, BN : temps de montée (tR) à 3,3 V pour VIN et 141 µs
- Version C, CN : temps de montée (tR) à 3,3 V pour VIN et 662 µs
- Décharge de sortie rapide (QOD) de 150 Ω
- Protection contre les arrêts thermiques
- Boîtier UQFN à pas de 0,4 mm, 0,85 × 0,75 mm
Applications
- Ordinateurs de bureau et portables
- Wearables
- Disque dur (SSD)
- Ordinateur industriel
Diagramme fonctionnel
