Texas Instruments Commutateur de charge à double canal TPS22968
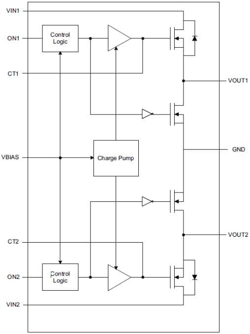
Le commutateur de charge à double canal TPS22968 de Texas Instruments est un commutateur de charge à double canal de petite taille et à RON ultra-faible à allumage contrôlé. Ce composant contient deux MOSFET à canal N qui peuvent fonctionner sur une plage de tension d'entrée de 0,8 V à 5,5 V et peuvent soutenir un courant continu maximal de 4 A par canal. Chaque commutateur est contrôlé indépendamment par une entrée marche/arrêt (ON1 et ON2), capable de servir d'interface directement avec des signaux de commande à basse tension. Sur le TPS22968, une résistance de charge sur puce de 270 Ω a été ajoutée pour une rapide décharge en sortie quand le commutateur est éteint. Le TPS22968 est fourni en petit boîtier (DPU) qui gagne de l'espace avec une pastille thermique intégrée qui permet une meilleure dissipation de la chaleur. Le composant est caractérisé pour un fonctionnement sur la plage de température à l'air libre entre -40 °C et +85 °C.Caractéristiques
- Integrated dual channel load switch
- 0.8V to 5.5V Input voltage range
- 2.5V to 5.5V Ideal for 1S battery configuration VBIAS voltage range
- Ultra low RON resistance RON = 27mΩ at VIN = 5V (VBIAS = 5V)
- RON = 25mΩ at VIN = 3.3V (VBIAS = 5V)
- RON = 25mΩ at VIN = 1.8V (VBIAS = 5V)
- 4A Maximum continuous switch current per channel
- Low quiescent current 55µA at VBIAS = 5V (both channels)
- 55µA at VBIAS = 5V (Single channel)
- Low control input threshold enables use of 1.2V/1.8V/2.5V/3.3V logic
- Configurable rise time
- Quick Output Discharge (QOD)
- SON 14-pin package with thermal pad
- ESD Performance tested per JEDEC STD2KV HBM and 1KV CDM
- Latch-up performance exceeds 100mA Per JESD 78, class II
- GPIO Enable - active high
Applications
- Ultrabook™
- Notebooks/netbooks
- Tablets
- Consumer electronics
- Set-top boxes
- Telecom systems
Functional Block Diagram
Publié le: 2015-03-11
| Mis à jour le: 2022-03-11
