Texas Instruments Commutateur de charge TPS2291L02
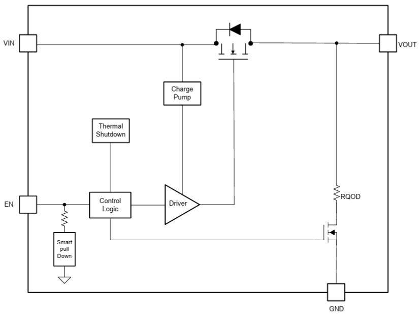
Le commutateur de charge TPS2291L02 de Texas Instruments est un commutateur de charge compact, à faible IQ, faible RON et avec un temps d'allumage contrôlé. Ce commutateur est contrôlé par une entrée marche/arrêt (EN), capable d’être directement connectée à des signaux de commande basse tension. Le commutateur TPS2291L02 est doté d’un MOSFET à canal N qui fonctionne sur une plage de tension d'entrée de 1,05 V à 5,5 V et prend en charge un courant continu maximum de 2 A. Ce commutateur de charge fonctionne à une tension d'entrée de 1,05 VIN à 5,5 VIN, ce qui en fait un dispositif permettant une conception polyvalente adaptée à divers rails de tension. Le commutateur TPS2291L02 est disponible dans un boîtier compact de 0,616 mm x 0,616 mm, pas de 0,35 mm, hauteur de 0,35 mm, 4 broches Wafer-Chip-Scale (DSBGA) (YCJ). Ce commutateur de charge fonctionne sur la plage de température de l’air libre de -40 °C à 105 °C. Le dispositif TPS2291L02 est idéal pour les ordinateurs portables, les tablettes, la technologie portable, les caméras numériques, les consoles de jeux et les disques SSD.Caractéristiques
- Commutateur de charge monocanal intégré
- Plage de tension de fonctionnement d'entrée (VIN) de 1,05 à 5,5 V
- Faible résistance à l'état passant (RON)
- RON = 18,6 mΩ (standard) pour VIN ≥ 3,3 V
- RON = 20,1 mΩ (standard) pour VIN = 1,8 V
- RON = 23,3 mΩ (standard) pour VIN = 1,05 V
- Faible puissance :
- 90 nA (standard) à l'état passant (IQ)
- 1,6 nA (standard) à l'état OFF (ISD)
- Courant continu 2 A maximum
- Temps de mise sous tension contrôlé de 130 μs
- Décharge de sortie rapide (QOD) 235 Ω (standard)
- Arrêt thermique pour autoprotection
- Abaisseur intelligent de broche EN (RPD,EN) :
- 25 nA (maximum) EN ≥ VIH (ION)
- 530 kΩ (standard) EN ≤ VIL (RPD,ON)
- Boîtier DSBGA (YCJ) à l'échelle d'une puce sur plaquette ultra compacte de 0,616 mm x 0,616 mm, un pas de 0,35 mm et une hauteur de 0,35 mm
- Performance DES testée selon JESD 22 HBM 2 kV et CDM 1 kV
Applications
- Micro-ordinateurs
- Tablettes
- Technologie portable
- Appareils photo numériques
- Consoles de jeux
- Disque SDD
Schéma
Schéma fonctionnel
Publié le: 2026-01-14
| Mis à jour le: 2026-01-19
