Texas Instruments Commutateur de charge TPS22811x
Le commutateur de charge TPS22811x de Texas Instruments est une solution de distribution d'alimentation hautement intégrée dans un petit boîtier. Le dispositif permet de contrôler et de surveiller les rails d'alimentation à l'aide d'un nombre minimal de composants externes. Le taux de dérive en sortie et le courant d'appel peuvent être ajustés à l'aide d'un condensateur externe. Les charges sont protégées contre les conditions de surtension en entrée en coupant la sortie si l'entrée dépasse un seuil de surtension réglable. Le dispositif intègre une réponse à déclenchement rapide pour protéger contre les défaillances graves à la sortie en état stable.Ces composants fournissent une détection analogique précise du courant de charge en sortie et une indication numérique de bonne alimentation pour aider à la surveillance et aux diagnostics du système. Les dispositifs sont disponibles dans un boîtier HotRod™ QFN à 10 broches de 2 mm × 2 mm, pour des performances thermiques améliorées et une empreinte système réduite. Les TPS22811x de Texas Instruments fonctionnent sur une plage de température de jonction de -40 °C à +125 °C.
Caractéristiques
- Large plage de tension d'entrée de fonctionnement de 2,7 V à 16 V
- Maximum absolu de 20 V
- FET intégré à faible résistance à l'enclenchement (RON = 6m Ω (std))
- Commande de la vitesse de balayage de sortie réglable (dVdt)
- Entrée active à haute activation avec seuil de verrouillage de sous-tension réglable (UVLO)
- Entrée d'activation basse active avec seuil de verrouillage en cas de sous-tension (OVLO) réglable
- Protection rapide contre les surtensions
- Verrouillage en cas de surtension (OVLO) avec un temps de réponse de 1,2 µs (std)
- Sortie moniteur de courant de charge analogique (IMON)
- Précision de ±9 % pour IOUT > 3 A
- Réponse rapide au déclenchement pour la protection contre les courts-circuits à l'état stable
- Temps de réponse (std) 640 ns
- Seuil fixe
- Protection contre la surchauffe
- Indication de l'état d'alimentation (PG) avec un seuil réglable (PGTH)
- Décharge de sortie rapide
- Faible empreinte QFN 2 mm × 2 mm, pas de 0,45 mm)
Applications
- Modules optiques
- Serveur/carte mère PC/cartes complémentaires
- Routeurs d'entreprise/commutateurs de centre de données
- Ordinateur industriel
- UHDTV
Vidéos
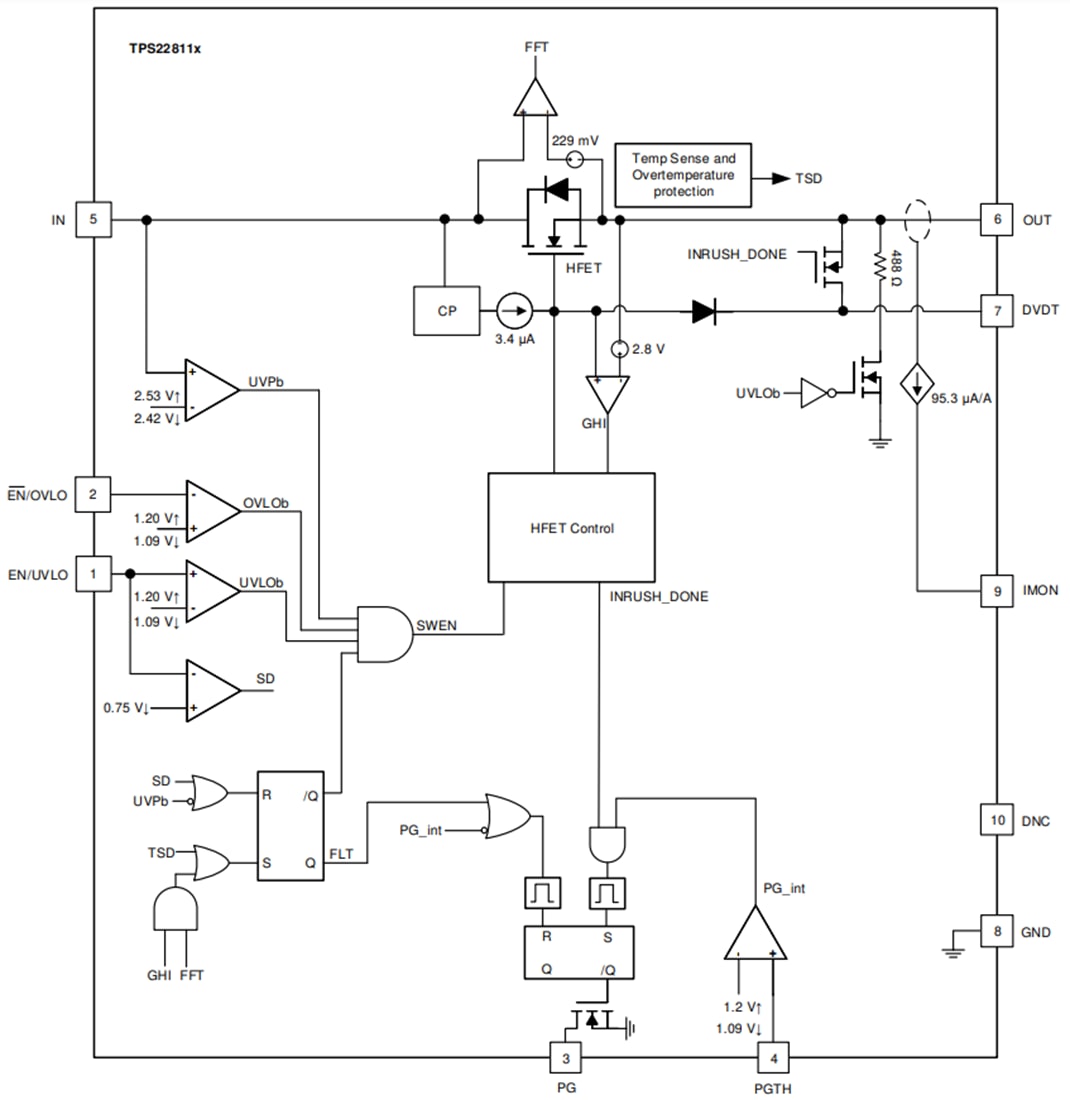
Diagramme fonctionnel
Publié le: 2022-09-07
| Mis à jour le: 2022-09-21
