Texas Instruments Multiplexeur de puissance à sortie unique et double entrée TPS2124
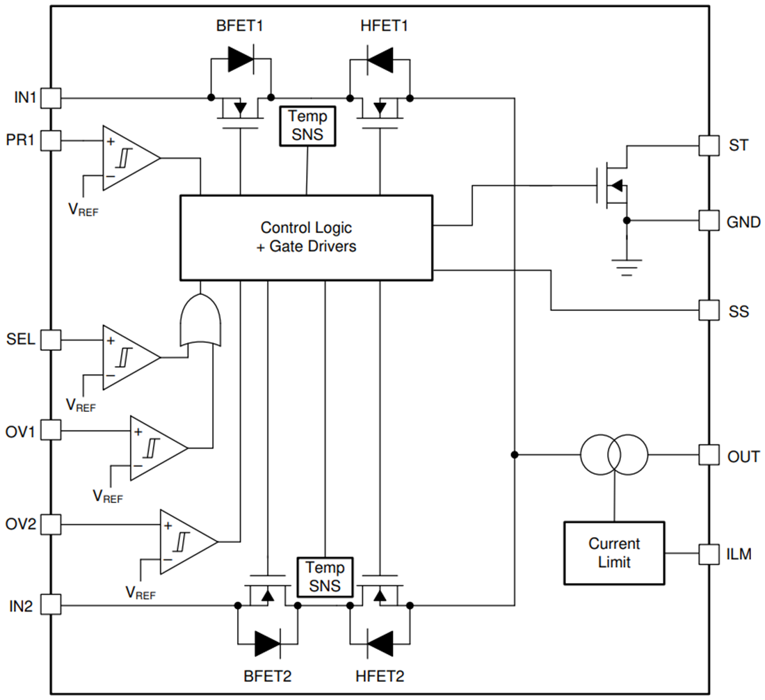
Le multiplexeur de puissance à double entrée et simple sortie (DISO) TPS2124 de Texas Instruments est bien adapté à divers systèmes avec plusieurs sources d'alimentation. Le TPS2124 de Texas Instruments détectera, sélectionnera et assurera une transition transparente entre les entrées disponibles. La priorité peut être automatiquement donnée à la tension d'entrée la plus élevée ou manuellement attribuée à une tension d'entrée plus faible pour soutenir les opérations de OU et de sélection de la source. Un superviseur de tension prioritaire est utilisé pour sélectionner une source d'entrée.Une diode idéale est utilisée pour passer d'une source d'entrée à l'autre de manière transparente. Pendant la commutation, la chute de tension est contrôlée pour bloquer le courant inverse avant qu'il ne se produise et fournir une alimentation ininterrompue à la charge avec une capacité de maintien minimale. La limitation du ourant est utilisée pendant le démarrage et la commutation pour protéger contre les surintensités et protéger l'appareil pendant le fonctionnement normal. La limite du courant de sortie peut être réglée avec une seule résistance externe. Le TPS2124 de Texas Instruments est disponible dans un boîtier WCSP caractérisé pour fonctionner dans une plage de température de -40 °C à 125 °C.
Caractéristiques
- Large plage de fonctionnement de 2,8 V à 22 V
- Tension d'entrée maximale absolue de 24 V
- Faible résistance RON
- 62 mΩ (typique)(TPS2124)
- Superviseur de surtension réglable (OVx)
- Précision < ±5 %
- Superviseur de priorité réglable (PR1)
- Précision < ±5 %
- Limite du courant de sortie (ILM)
- 1 A - 2,5 A (TPS2124)
- Indication de l'état d'un canal (ST)
- Durée d'établissement d'entrée réglable (SS)
- Temps de démarrage progressif de sortie réglable (SS)
- IQ faible (typique) de 200 µA de l'entrée activée
- IQ faible (typique) de 15 µA de l'entrée désactivée
- Sélection manuelle de la source d'entrée (OVx)
- Protection contre la surchauffe (OTP)
Applications
- Alimentation de secours et de veille
- Sélection de source d'entrée
- Gestion de plusieurs batteries/piles
- EPOS et lecteurs de codes-barres
- Automatisation et surveillance des bâtiments
- Suivi et télématique
Schéma fonctionnel
Publié le: 2020-07-21
| Mis à jour le: 2024-07-05
