Texas Instruments Commutateur côté haut intelligent TPS1HTC100-Q1
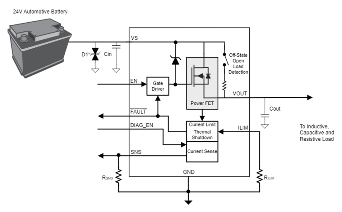
Le commutateur côté haut intelligent monocanal TPS1HTC100-Q1 de Texas Instruments est un commutateur côté haut intelligent avec un FET de puissance NMOS et une pompe de charge intégrés, conçu pour répondre aux exigences des systèmes de batterie automobile de 24 V. La faible RON (83 mΩ) réduit la dissipation d'énergie du dispositif en produisant une large gamme de courant continu de charge de sortie jusqu'à 4 A, tandis que la plage de fonctionnement de 60 V en CC améliore la robustesse du système. Le dispositif intègre des fonctionnalités de protection telles qu'une limite du courant, une coupure thermique et un serre-câbles de sortie. Ces caractéristiques améliorent la robustesse du système en cas de défaut, tel que des courts-circuits. Le TPS1HTC100-Q1 met en œuvre un circuit de limitation du courant réglable qui améliore la fiabilité du système en minimisant le courant de surcharge et en réduisant le courant d'appel lors de l'utilisation de charges capacitives importantes. Le dispositif fournit une détection précise du courant de charge permettant d'améliorer le diagnostic de charge, comme la détection de charge ouverte et la surcharge, ce qui permet une meilleure maintenance prédictive.Le TPS1HTC100-Q1 de Texas Instruments est disponible en petit boîtier plombé HTSSOP à 14 broches de 5 mm × 6,4 mm et à pas de broche de 0,65 mm, ce qui réduit l'empreinte de PCB. Ce dispositif est idéal pour les charges résistives, inductives et capacitives générales.
Caractéristiques
- Commutateur d’alimentation côté haut intelligent monocanal pour les systèmes automobiles 24 V avec diagnostics complets
- Large plage de tension d'exploitation de 6 V à 60 V
- Faible RON, de 83 mΩ standard et de 180 mΩ au maximum
- Faible courant de veille <>
- Faible courant de repos (Iq) ≤ 2 mA
- Améliorer la fiabilité au niveau du système grâce à une limitation de courant réglable
- Limite du courant de 1 A à 5 A ou 7,3 A
- Détection de courant précise de ±5 % à 1 A
- Protection :
- Protection contre les surcharges et les courts-circuits
- Limite de décharge inductive intégrée
- Protection du verrouillage de sous-tension (UVLO)
- Protection contre la perte de terre et la perte d'alimentation
- Protection de la batterie inversée avec composants externes
- Diagnostics
- Sortie à l’état passant et bloqué à charge ouverte et détection de court-circuit à la batterie
- Détection de surcharge et de court-circuit à la terre
- Détection d’arrêt thermique absolue et relative
- Compatible avec la sécurité fonctionnelle
- Documentation disponible pour aider à la conception de systèmes de sécurité fonctionnels
- Température de fonctionnement de jonction de -40 à 125 °C
- Contrôle d'entrée de 1,8 V, 3,3 V et 5 V compatible avec la logique
- Mise à l'échelle de la tension de détection de défaut pour la protection du CAN
- Qualifications :
- Homologué AEC-Q100 pour les applications automobiles
- Classe thermique 1 (TAde -40 à +125 °C)
- Boîtier HTSSOP à 14 broches de 5 mm × 6,4 mm thermiquement amélioré
Schéma d'application standard
Ressources supplémentaires
Publié le: 2024-08-16
| Mis à jour le: 2025-05-29
