Texas Instruments Fusibles électroniques permutables à chaud intégrés empilables TPS1685
Les fusibles électroniques permutables à chaud intégrés empilables de Texas Instruments TPS1685 sont des dispositifs de protection de circuit à courant élevé et de gestion de l'alimentation intégrés avec une surveillance du courant précise et rapide. Ces fusibles électroniques fonctionnent sur une large plage de tension d'entrée de 9 V à 80 V et fournissent une protection robuste contre les surcharges, les courts-circuits et les courants d'appel excessifs. La série TPS1685 fournit une entrée d'activation actif haut avec verrouillage en cas de sous-tension (UVLO) réglable et protection contre les surtensions réglable. Ces fusibles électroniques de TI prennent en charge la connexion en parallèle de plusieurs fusibles électroniques avec synchronisation de l'état du dispositif et partage du courant. Les applications typiques incluent le remplacement à chaud et le branchement à chaud des entrées, les serveurs et le calcul haute performance, les cartes graphiques et d'accélération matérielle, les commutateurs et routeurs de centres de données et les panneaux de contrôle d'alarme incendie.Les fusibles électroniques permutables à chaud intégrés empilables TPS1685 présentent un moniteur de courant de charge analogique intégré de détection rapide et précise qui facilite la maintenance prédictive et la gestion de l’alimentation dynamique avancée des plateformes. Ces fusibles électroniques sont disponibles dans un boîtier QFN de 6 mm x 5 mm avec une distance d’isolement IPC9592B pour 60 V et fonctionnent dans une plage de température de -40 °C à +125 °C.
Caractéristiques
- Plage de tension de fonctionnement en entrée de 9 V à 80 V
- Maximum absolu de 92 V
- Résistance aux tensions négatives allant jusqu’à -5 V à la sortie
- FET intégré avec une faible résistance à l'état passant : RON = 3,5 mΩ (standard)
- Entrée active à haute activation avec UVLO réglable
- Protection réglable contre les surtensions
- Prend en charge la connexion parallèle de plusieurs fusibles électroniques avec synchronisation de l’état du dispositif et partage de courant
- Contrôle réglable de la vitesse de balayage de la sortie (dVdt) pour la protection contre le courant d’appel
- Surveillance précise du courant de charge
- Erreur inférieure à 3 % pour plus de 50-100 % du courant maximum
- Largeur de bande de 1 MHz
- Réponse à déclenchement rapide en cas de court-circuit
- Surveillance et signalement de l’état de santé des FET
- Protection contre la surtempérature (OTP) du SOA du FET de 0,7 W√s avec sortie du détecteur thermostatique (TEMP) de puce analogique
- Protection robuste contre les surintensités
- Réponse de disjoncteur
- Seuil ajustable de 2 A à 20 A
- Précision de la protection contre les surintensités ±3 %
- Minuteur de surintensité transitoire réglable (ITIMER) pour prendre en charge les courants de crête
- Broche d'indication de défaut (FLT)
- Broche d’indication de bon fonctionnement (PGOOD)
- Faible encombrement
- Boîtier QFN de 6 mm x 5 mm
- Distance d’isolement IPC9592B pour 60 V
Applications
- Échange à chaud et branchement à chaud en entrée
- Serveur et informatique à hautes performances
- Cartes d'interface réseau
- Cartes d'accélérateur matériel et graphiques
- Commutateurs et routeurs de centre de données
- Panneau de contrôle d’alarme incendie
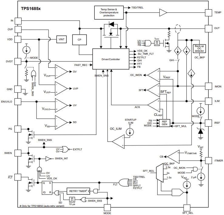
Schéma fonctionnel
Schéma de principe simplifié
Publié le: 2025-07-03
| Mis à jour le: 2026-01-09
