Texas Instruments Fusible électronique de limitation du courant et de la puissance TPS1641x
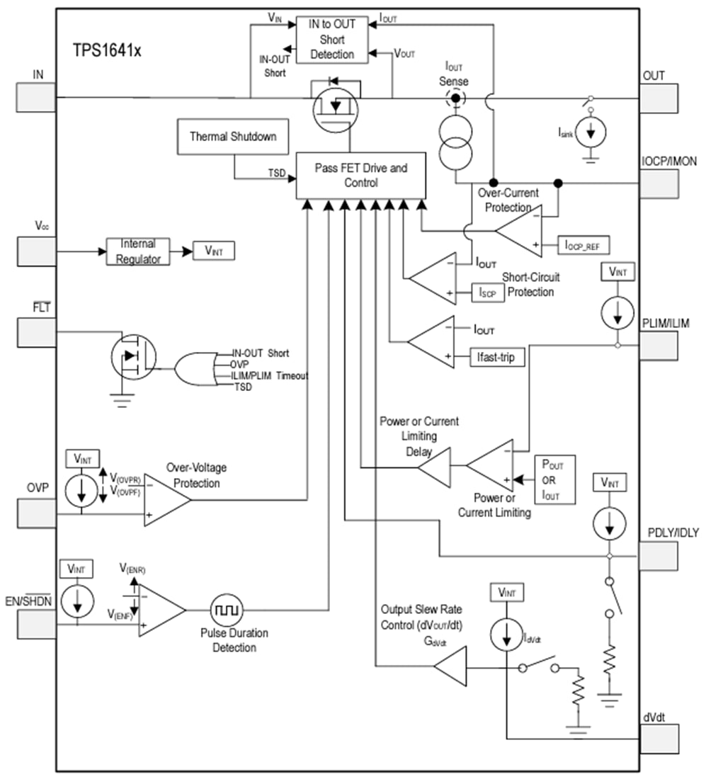
Le fusible électronique de limitation du courant et de la puissance TPS1641x de Texas Instruments est fourni avec une limite du courant ou une alimentation précise. L'appareil offre une protection robuste avec une protection intégrée contre les surintensités, une protection contre les surtensions, une détection de court-circuit IN-OUT (entrée vers sortie) et une protection contre les surchauffes. Les dispositifs TPS16410 et TPS16411 fournissent une limitation de puissance de ±5 % à 15 W pour les charges et offrent un temps d'effacement configurable pour les événements de surcharge transitoire ou de surintensité. Les TPS16410 et TPS16411 peuvent être utilisés pour les circuits à faible puissance (LPC) pour la limitation de puissance de 15 W conformément aux normes IEC60335 et UL60730. Les dispositifs TPS1641x offrent une protection contre les courts-circuits de broche adjacentes et les courts-circuits de broches vers les défauts GND.Les applications telles que la protection d'alimentation du panneau arrière dans les modules API et DCS configurent la limite de courant avec une résistance sur la broche ILIM. Les dispositifs TPS16412 et TPS16413 fournissent une limitation de courant de ±6 % à 1 A pour les charges et ces dispositifs fournissent également un contrôle du taux de dérive de sortie avec une broche dVdT pour charger de grandes charges capacitives à la mise sous tension. Le TPS1641x de Texas Instruments dispose d'une détection de court-circuit IN vers OUT (entrée vers sortie). Le composant indique le court-circuit IN vers OUT (entrée vers sortie) sur la broche FLT. Soit la broche FLT peut être fournie au microcontrôleur (MCU) en tant qu'entrée numérique, soit elle peut être utilisée pour piloter une PFET externe. Les appareils sont caractérisés pour un fonctionnement sur une plage de température de jonction de –40°C à +125 °C.
Caractéristiques
- Plage de tension d'exploitation (IN)
- TPS16410, TPS16411: 4,5 V à 40 V
- TPS16412, TPS16413: 2,7 V à 40 V
- Il supporte des tensions négatives jusqu'à –1 V à la sortie
- Résistance à l'état passant ultra-faible (RON = 152 mΩ (std.))
- TPS16410, TPS16411: limitation de la puissance de 2 W à 64 W
- TPS16412, TPS16413: limitation du courant de 0,03 A à 1,8 A
- Détection de court-circuit IN vers OUT et indication sur la broche FLT
- Sortie FLT pour les diagnostics et le pilotage du PFET externe
- Limite de puissance précise de ±5 % à 15 W (TPS16410, TPS16411)
- Limite de courant précise de ±6 % à 1 A (TPS16412, TPS16413)
- Protection configurable contre les surtensions
- Protection configurable contre les surintensités (IOCP)
- Temps d'effacement configurable pour les courants transitoires
- Protection contre les surtensions jusqu'à 60 V avec FET externe
- Contrôle du taux de dérive en sortie (dVdt) réglable pour une protection du courant d'appel
- Activer et arrêter le contrôle
- Surveillance du courant de charge de sortie sur la broche IOCP
- Protection contre les surchauffes (OTP) avec coupure thermique
- Petite empreinte à pas de 3 mm × 3 mm, 0,5 mm QFN
Applications
- Réfrigérateur et congélateur
- Four
- Lave-vaisselle
- Commande de vanne et d'actionneur HVAC
- Ventilateurs
- Systèmes de diffusion d'anesthésie
Schéma fonctionnel
