Texas Instruments Pilote intelligent côté haut TPS1213-Q1
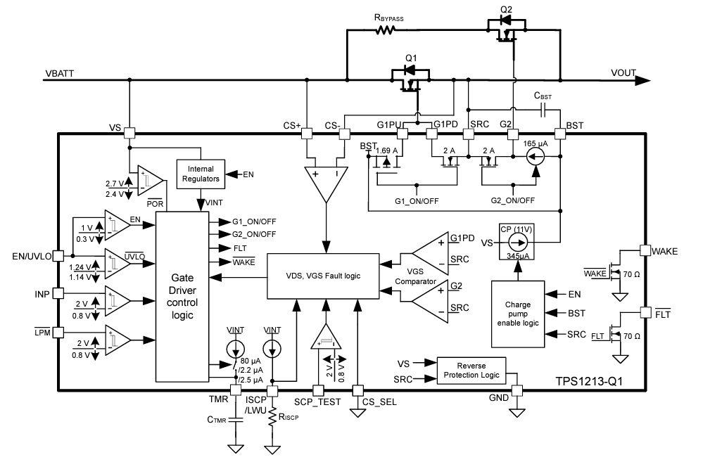
Le pilote intelligent côté haut TPS1213-Q1 de Texas Instruments offre une faible IQ et une large plage de tension d'exploitation de 3,5 V à 40 V. Le pilote côté haut de 45 V est développé pour les conceptions de systèmes 12 V. Le dispositif peut résister et protéger les charges contre les tensions d'alimentation négatives inférieures à -40 V. Le pilote comporte également deux pilotes de grille avec une capacité source de 1,69 A et dissipateur de 2 A pour piloter les MOSFET dans le chemin principal et une capacité source de 165 µA et dissipateur de 2 A pour le chemin faible puissance.En mode faible puissance avec LPM = Bas, le FET de la voie à faible puissance reste allumé et les principaux FET sont éteints. Le dispositif utilise une faible IQ de 35 µA (typique) dans ce mode. Le seuil de réveil par autocharge entre dans un état actif et peut être modifié en utilisant la broche ISCP/LWU. L'IQ diminue à 1 μA (typique) avec EN/UVLO bas.
Le pilote intelligent côté haut TPS1213-Q1 de TI fournit une protection contre les courts-circuits réglable en utilisant la détection VDS du MOSFET ou avec une résistance externe RSNS. Le comportement de défaillance lors de nouvelle tentative et de la désactivation peut être configuré. Le dispositif dispose également d'un diagnostic du comparateur de court-circuit interne en utilisant un contrôle externe sur l'entrée SCP_TEST.
Le TPS12130-Q1 est disponible dans un boîtier VSSOP à 19 broches et est qualifié AEC-Q100 pour les applications automobiles.
Caractéristiques
- AEC-Q100 qualifié pour les applications automobiles avec une température de dispositif de grade 1 pour une température ambiante de fonctionnement de -40 °C à +125 °C
- Documentation compatible avec la sécurité fonctionnelle disponible pour aider à la conception de systèmes de sécurité fonctionnels
- Plage d'entrée de 3,5 V à 40 V (maximum absolu de 45 V)
- Protection de l'entrée inverse jusqu'à -40 V
- Pompe de charge intégrée de 11 V
- Courant de repos faible, 35 µA en mode faible puissance (LPM = Bas)
- Courant d'arrêt faible, 1 µA (typique) (EN/UVLO = Bas)
- Commande de grille puissante (G1PU/G1PD : source de 1,69 A et dissipateur de 2 A)
- Blocage de la sous-tension d'entrée réglable (UVLO)
- Protection réglable contre les courts-circuits (ISCP) avec un temps de réponse réglable (TMR) et une sortie d'indicateur de défaut (FLT)
- Transition rapide du mode faible puissance au mode actif avec indication WAKE
- Commutation de 8 µs au fil du temps depuis le chemin faible puissance vers le chemin principal par déclencheur LPM externe (du plus bas au plus haut)
- Seuil de réveil de la charge réglable (ILWU) avec commutation (6 µs) du chemin de faible puissance au chemin principal
- Indication de défaut (FLT) lors d'un défaut de court-circuit, de sous-tension de la pompe de charge et de sous-tension d'entrée
- Diagnostic du comparateur de court-circuit (SCP_TEST)
Applications
- BMS automobile 12 V
- Box de distribution d'énergie
Schéma fonctionnel
