Texas Instruments Dispositif de protection ESD et commutateur à limite de courant TPD3S0x4
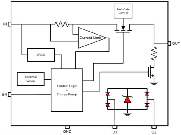
Les dispositifs de protection ESD et commutateur à limite de courant TPD3S0x4 Texas Instruments sont des dispositifs intégrés qui disposent d'un commutateur de charge à courant limité et d'une matrice de diodes de protection à décharge électrostatique (ESD) basée sur un suppresseur de tensions transitoires (TVS) 2 voies pour interfaces USB. Les dispositifs TPD3S0x4 sont conçus pour les applications telles que les ports USB où les fortes charges capacitives et les courts-circuits sont probables. Ces dispositifs offrent une protection contre les courts-circuits et les surintensités. Le TPD3S0x4 limite le courant de sortie à un niveau sûr, en fonctionnant en mode à courant constant lorsque la charge de sortie dépasse le seuil de limite de courant. La réponse à la surcharge rapide réduit la charge sur l'alimentation 5 V en régulant rapidement la puissance lorsque la sortie est en court-circuit. Les temps de montée et de descente du commutateur de limite de courant sont contrôlés pour minimiser les pics de courant à l'allumage et à l'arrêt du dispositif.Caractéristiques
- Continuous current ratings of 0.5A and 1.5A
- Fixed and constant current limits of 0.85A and 2.15A (Typ.)
- Fast overcurrent response - 2μs
- Integrated output discharge
- Reverse current blocking
- Short-circuit protection
- Over temperature protection with auto-restart
- Built-in soft-start
- -40°C to 85°C ambient temperature range
- Product regulatory compliance:
- UL recognized component (UL 2367, Standard for Solid-State overcurrent protectors)
- CB File No. E169910 to IEC 60950-1, Information Technology equipment
- IEC 61000-4-2 level 4 ESD protection (external pins)
- ±12-kV contact discharge (IEC 61000-4-2)
- ±15-kV air gap discharge (IEC 61000-4-2
Applications
- USB ports/hubs
- Laptops
- Desktops
- High-Definition digital TVs
- Set-Top Boxes
Functional Block Diagram
Additional Resources
Publié le: 2015-03-18
| Mis à jour le: 2022-03-11
