Texas Instruments Capteur de température à distance TMP461-EP
Le capteur de température à distance TMP461-EP de Texas Instruments est un moniteur de capteur de température à distance de haute précision, faible puissance avec un capteur de température local intégré. Ce capteur dispose d'une plage de tension d'alimentation et logique de 1,7 V à 3,6 V, d'un courant de fonctionnement de 35 µA (1 SPS), d'un courant d'arrêt de 3 µA et d'une précision de ±1 °C pour le capteur de température local. Le capteur de température TMP461-EP représente la température sous forme de code numérique de 12 bits pour les capteurs locaux et à distance avec une résolution de 0,0625 °C. Les fonctionnalités supplémentaires incluent l'annulation de la résistance série, le facteur de non-idéalité programmable (η-factor), le décalage programmable, les limites de température programmables et un filtre numérique programmable. Les dispositifs TMP461-EP disposent de fils de connexion en or, d'une plage de température allant de -55 °C à 105 °C et incluent une finition en plomb SnPb. Ce capteur de température à distance est idéal pour des mesures de température de haute précision dans plusieurs emplacements dans diverses applications, y compris les communications, l'informatique, l'instrumentation, le médical, l'aérospatiale, la défense, l'avionique et les environnements industriels.Caractéristiques
- précision du capteur de température de diode à distance ±1 °C
- précision du capteur de température local ±1 °C
- résolution de 0,0625 °C pour les canaux locaux et à distance
- Plage de tension d’alimentation et logique de 1,7 V à 3,6 V
- Courant de fonctionnement de 35 µA (1 SPS), courant d'arrêt de 3 µA
- Annulation de la résistance série
- η-Factor et correction du décalage
- Filtre numérique programmable
- Détection de défaut de la diode
- Interface série à deux fils et SMBus™ compatible avec adresse programmable par broche
- Boîtier VSSOP à 10 fils
Applications
- Prend en charge les équipements de défense,aérospatiaux et médicaux :
- Plage de température militaire (-55 °C à 125 °C)
- Référence contrôlée
- Un seul site de fabrication, d’assemblage et test
- Cycle de vie produit étendu
- Traçabilité des lots de wafer
- Surveillance de température du processeur
- Électronique aéronautique
- Capteurs, imagerie et radar
- Frontal de recherche
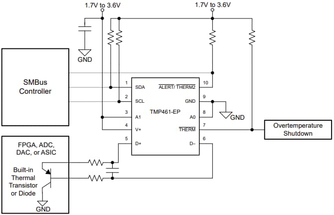
Schéma fonctionnel
Schéma de principe simplifié
Publié le: 2026-01-13
| Mis à jour le: 2026-01-29
