Texas Instruments FRAM en série 8 K bits TMF0008
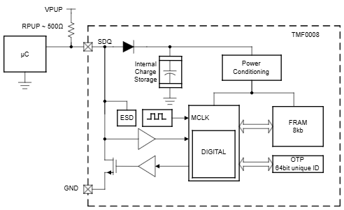
La FRAM en série 8 K bits TMF0008 de Texas Instruments est un dispositif de mémoire non volatile (NVM) contenant un numéro d'identification unique de 48 bits programmé en usine et un code de famille de 8 bits. Ce dispositif est basé sur la mémoire FRAM et offre une endurance plus élevée (106 cycles R/W) par rapport aux autres technologies NVM. La FRAM en série TMF0008 communique via une interface à fil unique SDQ™ et prend en charge les vitesses 15,4 Kbps et 90 Kbps. Cette FRAM fonctionne avec deux plages de tension d'alimentation, y compris 3,3 V ±5 % et 5 V ±5 % et est spécifiée à une plage de température de -10 °C à 85 °C. La FRAM série TMF0008 est disponible dans les boîtiers TO-92 (LP), WSON (DRS) et SO (PS). Les applications typiques comprennent l'identification des câbles médicaux, le suivi des actifs, les périphériques et les imprimantes connectés, et la prévention des contrefaçons de matériel.Caractéristiques
- 7680 bits de FRAM pour le stockage des données de configuration programmables par l’utilisateur, réparties en plusieurs pages
- Interface à fil unique pour réduire le routage de la carte de circuit
- Communique à 15,4 Kbps (vitesse standard) et 90 Kbps (vitesse surmultipliée)
- L'hystérésis du point de commutation et le filtrage sont intégrés au dispositif afin d'améliorer ses performances en présence de bruit.
- Protection DES contre les décharges électrostatiques (ESD) de niveau 4 selon la norme CEI 61000-4-2 (contact ±8 kV, air ±15 kV, standard)
- Numéro d'identification unique à 64 bits programmé en usine
- Plage de température de fonctionnement de -10 °C à 85 °C
- Plage de tension de fonctionnement :
- 5 V ±5 % (vitesse standard et surmultipliée)
- 3,3 V ±5 % (seule la vitesse standard)
- Disponible dans les boîtiers TO-92 (LP), WSON (DRS) et SO (PS)
Applications
- Identification des câbles médicaux
- Traqueurs d'actifs
- Imprimantes et périphériques connectés
- Prévention du matériel contrefait
Schéma fonctionnel
Publié le: 2026-01-13
| Mis à jour le: 2026-01-29
