Texas Instruments Amplis op RRIO TLVx316/TLVx316-Q1
Les amplificateurs opérationnels (amplis op) d'entrée/sortie rail à rail (RRIO) TLVx316/TLVx316-Q1 de Texas Instruments comprennent une famille d' amplis op de faible puissance. Des caractéristiques telles qu'un faible courant de repos (400 µA/ch standard), des variations d'entrée et de sortie rail à rail, une large bande passante de 10 MHz, et un très faible bruit (12 nV/√Hz à 1 kHz) rendent cette famille idéale pour une variété d'applications qui nécessitent un bon équilibre entre performances et coût. Le courant de polarisation d'entrée faible prend en charge les amplis op dans les applications avec des impédances de source mégohm.La conception robuste du TLVx316/TLVx316-Q1 offre une facilité d'utilisation au concepteur de circuits, un gain unitaire stable, aucune inversion de phase en condition de surmultiplication, un filtre de rejet RFI/EMI intégré et une protection élevée contre les décharges électrostatiques (DES) (4 kV HBM). Ces dispositifs sont optimisés pour une exploitation à basse tension aussi basse que 1,8 V (±0,9 V) et jusqu'à 5,5 V (±2,75 V). En conjonction avec les amplificateurs opérationnels CMOS série TLVx314/TLVx314-Q1 et TLVx313/TLVx313-Q1, cette addition d'amplificateurs opérationnels CMOS à basse tension offre une famille d'options en termes de bruit, de largeur de bande et de puissance pour répondre aux besoins de diverses applications. Les dispositifs TLVx316-Q1 de Texas Instruments sont qualifiés AEC-Q100 pour les applications automobiles.
Caractéristiques
- Largeur de bande de gain unitaire de 10 MHz
- Faible IQ de 400 µA/ch
- Excellent rapport puissance/largeur de bande
- Stabilité de l'IQ sur la plage de température et la plage d'alimentation
- Large plage d'alimentation de 1,8 V à 5,5 V
- Faible bruit de 12 nV/√Hz à 1 kHz
- Faible courant de polarisation d'entrée de ±10 pA
- Tension résiduelle de ±0,75 mV
- Gain unitaire stable
- RFI/filtre EMI interne
- Plage de température étendue de –40 °C à +125 °C
Applications
- Instruments alimentés par batterie
- Domaines grand public, industriel, médical
- Ordinateurs portables, lecteurs multimédias portables
- Conditionnement de signal de capteur
- Scanners de codes-barres
- Filtres actifs
- Audio
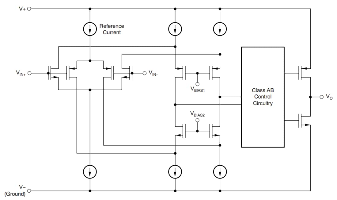
Schéma fonctionnel
