Texas Instruments Module d'alimentation Buck 6 A TLVM13660
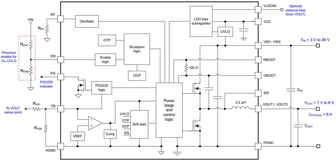
Le module d'alimentation Buck 6 A TLVM13660 de Texas Instruments est une solution 36 V 6 A CC/CC hautement intégrée qui combine des MOSFET de puissance, une inductance blindée et des passifs dans un boîtier QFN HotRod™ amélioré. Le module dispose de broches VIN et VOUT situés aux coins du boîtier pour un placement optimisé du condensateur d'entrée et de sortie. Quatre pastilles thermiques plus grandes sous le module permettent un agencement simple et une manipulation facile dans la fabrication.Avec une tension de sortie de 1 V à 6 V, le TLVM13660 de Texas Instruments est conçu pour mettre en œuvre rapidement et facilement une conception à faible EMI dans un encombrement réduit sur la carte de circuit imprimé. La solution totale nécessite seulement quatre composants externes et élimine la sélection des composants magnétiques et de compensation du processus de conception.
Bien qu'il soit conçu pour son aspect compact et simple en vue d'une utilisation dans les applications à espace restreint, le module TLVM13660 offre de nombreuses caractéristiques pour des performance robustes. Ces caractéristiques incluent une activation précise avec hystérésis pour un UVLO de tension d'entrée réglable, une vitesse de balayage du nœud de commutateur programmable par résistance pour une amélioration des EMI, une VCC intégrée, l'amorçage et des condensateurs d'entrée pour une fiabilité accrue et une densité plus élevée. Ces composants disposent également d’une fréquence de commutation constante sur l’ensemble de la plage de courant de charge, d’une capacité de tension de sortie négative et d’un indicateur PGOOD pour le séquençage, la protection contre les défaillances et la surveillance de la tension de sortie.
Caractéristiques
- Module de puissance CC-CC Buck synchrone polyvalent
- MOSFET, inducteur et contrôleur intégrés
- Large plage de tension d'entrée de 3 V à 36 V
- Une tension de sortie réglable de 1 V à 6 V avec une précision de point de consigne de 1 % sur la température
- Boîtier surmoulé de 5,0 mm × 5,5 mm × 4 mm
- Plage de température de jonction de –40 °C à +125 °C
- Fréquence réglable de 200 kHz à 2,2 MHz
- Capacité de tension de sortie négative
- Rendement ultra-élevé sur l'ensemble de la plage de charge
- Rendement maximal supérieur à 95 %
- Option de polarisation externe pour une efficacité améliorée
- Courant de repos d'arrêt de 0,6 µA (standard)
- Tension de décrochage standard de 0,8 V à une charge de 6 A
- Signatures EMI ultra-faibles conduites et rayonnées
- Boîtier à faible bruit avec deux voies d'entrée et condensateurs intégrés réduisant la sonnerie de commutation
- Vitesse de balayage du nœud à commutateur réglable par résistance
- Mode de fonctionnement FPWM à fréquence constante
- Satisfait les émissions CISPR 11 et 32 classe B
- Convient aux alimentations électriques évolutives
- Brochage compatible avec le TLVM13640 (36 V, 4 A)
- Caractéristiques de protection intrinsèques pour une conception robuste
- Un indicateur PGOOD d'activation de précision à entrée et drain ouvert pour le séquençage, le contrôle et UVLO VIN
- Protection contre les surintensités et l'arrêt thermique
Applications
- Test et mesure, aérospatiale et défense
- Automatisation et commande d'usine
- Alimentations Buck et Buck-Boost inverses
Schéma fonctionnel
