Texas Instruments TLVM13630 Modules d'alimentation
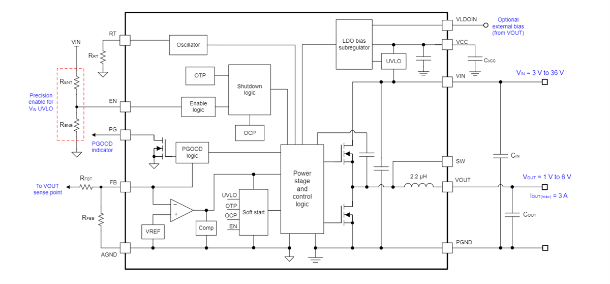
Les modules d'alimentation TLVM13630 de Texas Instruments sont des modules d’alimentation buck synchrones CC-CC 36 V, 3 A hautement intégrés qui combinent des MOSFET de puissance, un inducteur blindé et des composants passifs dans un boîtier QFN HotRod™ amélioré. Chaque module alimente des broches à VIN et à VOUT aux coins du boîtier, pour une disposition optimisée des condensateurs d’entrée et de sortie. Quatre patins thermiques plus grands situés sous le module permettent une disposition simple et une manipulation aisée lors de la fabrication.Avec une plage de tension de sortie de 1 V à 6 V, le TI TLVM13630 est conçu pour mettre en œuvre rapidement et facilement une conception à faible EMI dans une petite empreinte de PCB. La solution complète ne nécessite que quatre composants externes et élimine la sélection des pièces magnétiques et de compensation du processus de conception.
Le module TLVM13630 présente de nombreuses fonctionnalités pour des performances robustes :
• Précision validée avec hystérésis, pour une tension d'entrée UVLO réglable
• VCC intégrée
• Condensateurs de démarrage et d'entrée, pour une fiabilité et pour une densité
accrues
• Fréquence constante de commutation sur toute la plage de courant de charge, pour des performancesaméliorées de résistance aux régimes transitoires de charges
• Capacité de tension de sortie négative, pour des applications inversées • Un indicateur PGOOD pour le séquençage, pour la protection contre les anomalies et pour la surveillance de tensions de sortie.
Caractéristiques
- Module CC/CC buck synchrone polyvalent
- MOSFET, inducteur et contrôleur intégrés
- Large plage de tension d'entrée de 3 V à 36 V
- Tension de sortie réglable de 1 V à 6 V avec une précision de point de consigne de 1 % sur la température
- Boîtier surmoulé 4 mm x 6 mm x 1,8 mm
- Plage de température de jonction de -40 °C à 125 °C
- Fréquence réglable de 200 kHz à 2,2 MHz
- Capacité de tension de sortie négative
- Rendement très élevé sur toute la plage de charge
- Rendement maximal de 93 % sous VIN = 12 V et VOUT = 5 V, à 1 MHz
- Option de polarisation externe pour une efficacité améliorée
- Courant de repos d'arrêt de 0,6 µA (standard)
- Tension de chute typique de 0,4 V à la charge 3 A
- Signatures EMI ultra-basses conduites et rayonnées
- Boîtier à faible bruit avec deux voies d'entrée et condensateurs intégrés réduisant la sonnerie de commutation
- Mode de fonctionnement FPWM à fréquence constante
- Satisfait les émissions CISPR 11 et 32 classe B
- Convient aux alimentations évolutives - brochage compatible avec le TLVM13620 (36 V, 2 A)
- Caractéristiques de protection intrinsèques pour une conception robuste
- Entrée d'activation de précision et indicateur PGOOD à drain ouvert pour séquençage, commande et UVLO de VIN
- Protection contre les surintensités en mode hoquet
- Protection d'arrêt thermique avec hystérésis
- Créez une conception personnalisée à l'aide du TLVM13630 et avec WEBENCH Power Designer
Applications
- Test et mesure, aérospatiale et défense
- Automatisation et commande d'usine
- Alimentations Buck et Buck-Boost inverse
Schéma fonctionnel
