Texas Instruments Amplis opérationnels compatibles MULTIPLEXEUR TLV935x/TLV935x-Q1
Les amplificateurs opérationnels compatibles MULTIPLEXEUR (amplis op) TLV935x/TLV935x-Q1 de Texas Instruments sont des amplificateurs opérationnels à coût optimisé de 40 V. Ces dispositifs offrent de bonnes spécifications CC et CA, y compris une sortie rail à rail, un faible décalage (±350 µV, std.), une faible dérive de décalage (±1,5 µV/°C, std.) et une largeur de bande de 3,5 MHz. Les caractéristiques uniques comprennent une plage de tension d'entrée en mode différentiel vers le rail d'alimentation, un courant de sortie élevé (±60 mA) et une vitesse de balayage élevée (20 V/µs). Ces caractéristiques font du TLV935x/TLV935x-Q1 un amplificateur opérationnel robuste pour les applications à haute tension et sensibles au coût. Le TLV935x/TLV935x-Q1 de Texas Instruments est disponible dans des boîtiers standards et est spécifié de –40 °C à 125 °C. Les dispositifs TLV935x-Q1 sont qualifiés AEC-Q100 pour les applications automobiles.Caractéristiques
- basse tension de décalage de ±350 µV
- dérive de basse tension de décalage ±1,5 µV/°C
- 15 nV/√Hz à 1 kHz de bruit faible
- Réjection élevée en mode commun de 110 dB
- Entrées de comparateur/compatibles avec le multiplexeur
- L'amplificateur fonctionne avec des entrées différentielles jusqu'au rail d'alimentation.
- L'amplificateur peut être utilisé en boucle ouverte ou comme comparateur
- Faible courant de polarisation ±10 pA
- Sortie rail à rail
- Large bande passante GBW de 3,5 MHz
- Vitesse de balayage élevée de 20 V/µs
- 600 µA par amplificateur à faible courant de repos
- Alimentation large de ±2,25 V à ±20 V, 4,5 V à 40 V
- Filtres EMI/RFI sur les broches d'entrée pour des performances EMIRR solides
- Plage de tension d'entrée en mode différentiel et commun pour alimenter le rail
Applications
- Module de servocommande d'entraînement à CA et moteur
- Module d'étape d'alimentation de l'entraînement de moteur et CA
- Équipement de test et de mesures
- Contrôleurs logiques programmables
Fiches techniques
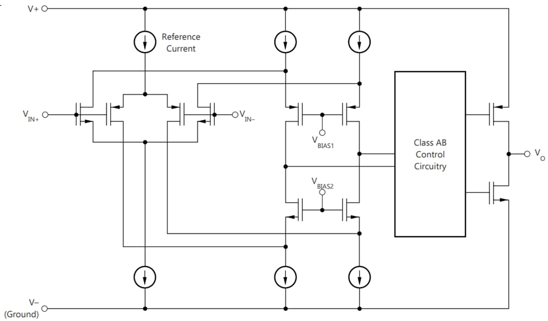
Diagramme fonctionnel
Publié le: 2020-06-02
| Mis à jour le: 2024-06-21
