Texas Instruments TLV930x/TLV930x-Q1 MUX-Friendly Op Amps
Texas Instruments TLV930x/TLV930x-Q1 MUX-Friendly Operational Amplifiers (Op Amps) are a family of 40V, cost-optimized operational amplifiers. These devices offer strong general-purpose DC and AC specifications, including rail-to-rail output, low offset (±0.5mV, typ), low offset drift (±2µV/°C, typ), and 1MHz bandwidth. The TLV930x/TLV930x-Q1 has convenient features such as a wide differential input-voltage range, high output current (±60mA), and high slew rate (3V/µs). These features make the TLV930x/TLV930x-Q1 a robust operational amplifier for high-voltage and cost-sensitive applications. The Texas Instruments TLV930x/TLV930x-Q1 is available in standard packages and is specified from –40°C to +125°C. The TLV930x-Q1 devices are AEC-Q100 qualified for automotive applications.Features
- ±0.5mV low offset voltage
- ±2µV/°C low offset voltage drift
- 35nV/√Hz at 1kHz low noise
- 110dB high common-mode rejection
- ±10pA low bias current
- Rail-to-rail output
- 1MHz GBW wide bandwidth
- 3V/µs high slew rate
- 150µA per amplifier low quiescent current
- 2.25V to ±20V, 4.5V to 40V wide supply
- EMI/RFI filtered inputs
- MUX-friendly/comparator inputs
- Wide differential and common-mode input voltage range
- Industry-standard packages
- Single in SOT-23-5 and SC70
- Dual in SOIC-8, TSSOP-8, and VSSOP-8
- Quad in SOIC-14 and TSSOP-14
Applications
- Grid infrastructure: circuit breaker
- Electronic point-of-sale (EPOS)
- Motor drives: AC and servo drive power supplies
- Building automation
- Indoor and outdoor lighting
- Precision high-voltage comparator
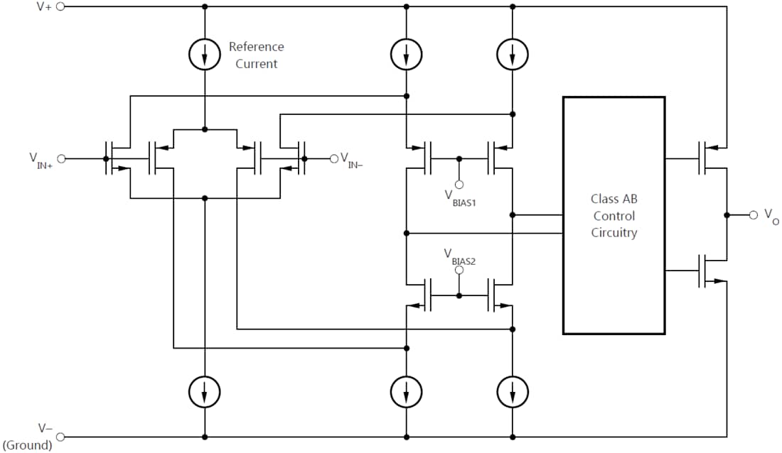
Functional Block Diagram
Publié le: 2019-04-09
| Mis à jour le: 2025-05-15
