Texas Instruments Amplificateurs opérationnels TLV915x/TLV915x-Q1
Les amplificateurs opérationnels (amplis op) à faible tension de décalage TLV915x/TLV915x-Q1 de Texas Instruments sont des amplificateurs opérationnels à usage général de 16 V. Ces dispositifs offrent une précision CC exceptionnelle et des performances CA, y compris la sortie rail à rail, un faible décalage (±125 µV, std), une faible dérive de décalage (±0,3 µV/°C, std) et une largeur de bande de 4,5 MHz. Des caractéristiques pratiques incluent une large plage de tension d’entrée différentielle, un courant de sortie élevé (±75 mA), un taux de dérive élevé (20 V/µs) et un faible bruit (10,5 nV/√Hz). Ces caractéristiques font du TLV915x/TLV915x-Q1 un amplificateur opérationnel robuste à faible bruit pour les applications industrielles. Le TLV915x/TLV915x-Q1 de Texas Instruments est disponible dans des boîtiers standard et est spécifié de –40 °C à 125 °C. Les dispositifs TLV915x-Q1 sont qualifiés AEC-Q100 pour les applications automobiles.Caractéristiques
- Faible tension de décalage ±125 µV
- Faible dérive de tension de décalage ±0,3 µV/°C
- 10,5 nV/√Hz à bruit faible 1 kHz
- Réjection en mode commun élevée de 120 dB
- Faible courant de polarisation ±10 pA
- Entrée et sortie rail-à-rail
- Large bande passante GBW de 4,5 MHz
- Vitesse de balayage élevée de 20 V/µs
- 560 µA par amplificateur à faible courant de repos
- Large alimentation de ±1,35 V à ±8 V, de 2,7 V à 16 V
- Les filtres EMI/RFI sur broches d’entrée fournissent un EMIRR robuste.
- Plage de tension d’entrée en mode commun et différentiel pour alimenter le rail
- Boîtiers aux normes industrielles
- Simple en boîtier SOT-23-5, SC70-5 et SOT553
- Double entrée SOIC-8, SOT-23-8, TSSOP-8, VSSOP-8, WSON-8 et X2QFN-10
- Quadruple en boîtier SOIC-14, TSSOP-14, WQFN-14 et WQFN-16
Applications
- Microphones professionnels et systèmes sans fil
- Systèmes d'acquisition de données multiplexés
- Matériel de test et de mesure
- Automatisation et commande d'usine
- Détection de courant côté haut et côté bas
Fiches techniques
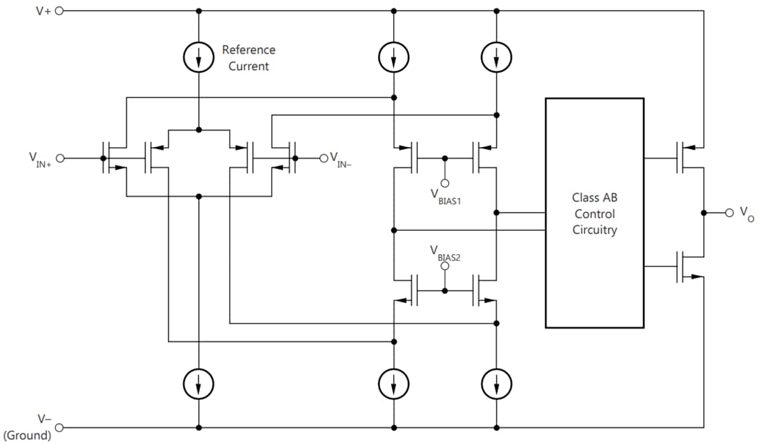
Schéma fonctionnel
Publié le: 2020-06-02
| Mis à jour le: 2025-04-28
