Texas Instruments Module d'évaluation TLV9061DPWEVM
Le module d'évaluation Texas Instruments TLV9061DPWEVM est configuré pour évaluer le fonctionnement de TLV9061DPW. Les amplificateurs opérationnels de basses tensions TLV9061DPW ont des capacités de commutation d'entrée et de sortie rail à rail. Ces dispositifs constituent des solutions très économiques pour des applications nécessitant un fonctionnement à basse tension, un faible encombrement et une activation à charge capacitive élevée.Le module d'évaluation TI TLV9061DPWEVM est associé au TLV9061DPW, ce qui permet aux concepteurs d'ajouter les composants passifs pour la configuration requise de circuit. Ce TLV9061DPWEVM peut facilement être configuré comme un amplificateur inverseur, non inverseur et de différence, ce qui permet une évaluation rapide et une vérification de conception.
Caractéristiques
- TLV9061DPW monté sur le module d'évaluation
- Configurations de circuits amplificateurs non inverseurs, inverseurs et différentiels disponibles
- Schéma fourni en sérigraphie sur le module d'évaluation
- Plusieurs options de connecteurs pour des connexions d'entrée et de sortie, notamment SMA, point de test et fils.
Contenu du kit
- module d'évaluation TLV9061DPWEVM
- Bandeaux d'en-tête à quatre positions (TS-104-G-A)
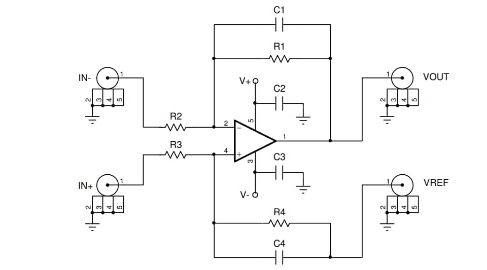
Présentation générale
Schéma
Publié le: 2020-10-12
| Mis à jour le: 2024-08-30
