Texas Instruments Module d'évaluation TLV9051DPWEVM
Le module d'évaluation Texas Instruments TLV9051DPWEVM est configuré pour évaluer le fonctionnement du TLV9051DPW. Les amplificateurs opérationnels à taux élevé de dérive TLV9051DPW sont optimisés pour un fonctionnement à basse tension de 1,8 à 5,5 V. Ces dispositifs sont parfaits pour des applications à coût limité où un fonctionnement à basse tension, une vitesse de balayage élevée et un faible courant de repos sont nécessaires.Le module d'évaluation TI TLV9051DPWEVM est associé au TLV9051DPW sur la carte, ce qui permet aux concepteurs d'ajouter les composants passifs nécessaires à la configuration de circuit. Le TLV9051DPWEVM peut facilement être configuré comme un amplificateur inverseur, non inverseur ou de différence, ce qui permet une évaluation rapide et une vérification du concept de conception.
Caractéristiques
- TLV9051DPW monté sur le module d'évaluation
- Configurations de circuits amplificateurs non inverseurs, inverseurs et différentiels disponibles
- Schéma fourni en sérigraphie sur le module d'évaluation
- Plusieurs options de connecteurs pour des connexions d'entrée et de sortie, notamment SMA, point de test et fils.
Contenu du kit
- module d'évaluation TLV9051DPWEVM
- Bandeaux d'en-tête à quatre positions (TS-104-G-A)
Présentation générale
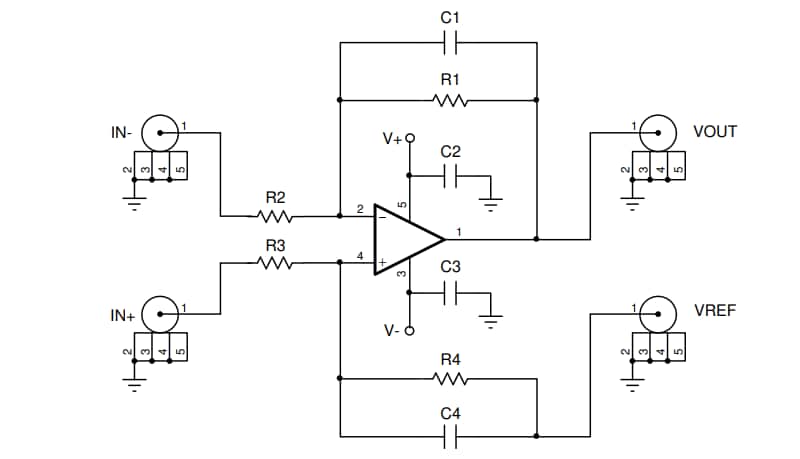
Schéma
Publié le: 2020-10-12
| Mis à jour le: 2024-08-30
