Texas Instruments Amplis op à micropuissance TLV904x/TLV904x-Q1
Les amplificateurs opérationnels micro-puissance TLV904x/TLV904x-Q1 de Texas Instruments comprennent des amplificateurs opérationnels (amplis op) à un (TLV9041), deux (TLV9042) et quatre canaux (TLV9044/TLV9044-Q1) à ultra-basse tension (de 1,2 V à 5,5 V). Ces amplis op sont dotés de capacités d’excursion de sortie et d’entrée rail à rail. Ces amplis op constituent une solution rentable pour les applications limitées en termes de puissance et d'espace, telles que les dispositifs IoT alimentés par batterie, l'électronique portable et l'électronique personnelle, où une exploitation à basse tension est généralement souhaitée. Le TLV904x/TLV904x-Q1 est l’une des rares familles d’amplis op de l’industrie qui permet des applications alimentées par piles boutons 1,5 V.Le TLV904x/TLV904x-Q1 de Texas Instruments réalise un excellent équilibre entre les performances et la consommation d’énergie. Le dispositif offre une largeur de bande de gain optimale, un faible bruit et un pilote de charge de capuchon élevé tout en consommant seulement 10 µA de courant de repos. Cette caractéristique permet aux clients d’atteindre les objectifs de performance souhaités par les utilisateurs et les aide à économiser une énergie de batterie précieuse. Des économies d’énergie supplémentaires peuvent être réalisées grâce à un fonctionnement à basse tension à 1,2 V par rapport à une exploitation à 1,8 V, 3,3 V ou 5 V.
Caractéristiques
- Opérationnel à partir d’une tension d’alimentation aussi basse que 1,2 V
- Entrée et sortie rail à rail
- Faible courant de repos de 10 µA/canal
- Produit de largeur de bande gain élevée de 350 kHz
- Faible bruit intégré de 6,5 µVp-p dans la plage de 0,1 Hz à 10 Hz
- Faible différene de tension d'entrée de ±0,6 mV
- Faible courant de polarisation d'entrée 1 pA
- Gain unitaire stable
- Pilote avec robustesse une capacité de charge de 100 pF
- Broches d’entrée internes filtrées RFI et EMI
- Large plage de température spécifiée de -40 °C à 125 °C
- Amplificateur CMOS à faible puissance pour des applications à coût optimisé
Applications
- Électronique portable
- Détecteur de mouvement (PIR, uWave, etc.)
- Dispositifs portables (non médicaux)
- Émetteur de pression
- Analyse des processus (pH, gaz, concentration, force et humidité)
- Point de vente électronique (EPOS)
- Moniteur d'activité et de fitness portatif
- Casques et écouteurs
- Électronique personnelle
- Immotique
- Circuit de détection de courant unidirectionnel, côté bas, à alimentation simple
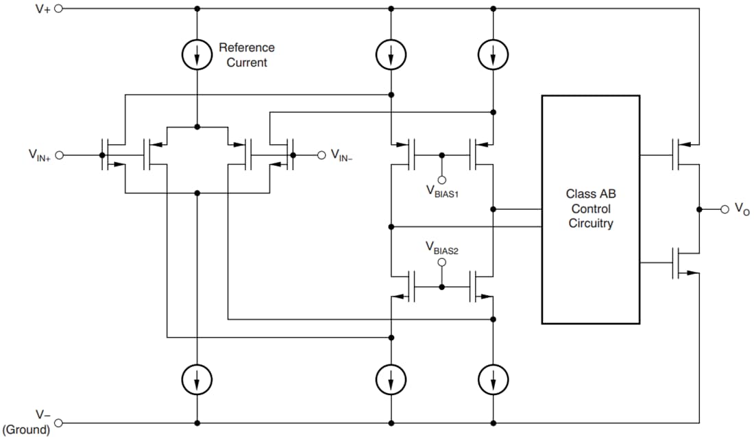
Schéma fonctionnel
Fiches techniques
Publié le: 2020-12-10
| Mis à jour le: 2025-05-15
