Texas Instruments Régulateur linéaire à faible perte de niveau (LDO) TLV713P-Q1
Le régulateur linéaire à faible chute de tension (LDO) TLV713P-Q1 de Texas Instruments est un dispositif à faible courant de repos de 50 μA avec des performances transitoires de ligne et de charge supérieures. Ce régulateur utilise une boucle de contrôle interne avancée pour obtenir une exploitation stable avec ou sans l’utilisation de condensateurs d’entrée ou de sortie. Le régulateur TLV713P-Q1 contrôle le courant d’appel lors de la mise sous tension et de l’activation du dispositif. Ce régulateur offre une précision standard de 1 % et un circuit de rappel actif pour décharger les charges de sortie. Le régulateur TLV713P-Q1 est homologué AEC-Q100 pour les applications automobiles. Ce régulateur est disponible dans un boîtier SOT-23 à 5 broches. Le régulateur TLV713P-Q1 est utilisé dans desamplificateurs audio, des clusters DI, des ECU de système d’aide à la conduite (ADAS), des rails de microprocesseur, des USB et des applications électroniques de carrosserie.Caractéristiques
- Certifié AEC-Q100 :
- Température de dispositif de classe 1 : plage de température ambiante de fonctionnement de –40 °C à 125 °C
- Niveau H2 de classification DES de dispositifs HBM
- Niveau C4B de classification DES de dispositifs CDM
- Plage de tension d’entrée de 1,4 V à 5,5 V
- Disponible dans des tensions de sortie fixes (de 1 V à 3,3 V)
- 65 dB à 1 kHz à PSRR élevé
- Décharge de sortie active
- Exploitation stable avec ou sans condensateurs
- Protection contre les surintensités de repli
- Perte de niveau très faible de 230 mV à 150 mA
- Précision de 1 %
- Faible IQ de 50 µA
- Boîtier SOT-23 à 5 broches
Applications
- Amplificateurs audio
- Groupes DI
- ECU de systèmes d’aide à la conduite automobile (ADAS)
- USB
- Rails de microprocesseur
- Unités de commande automobiles
- Électronique de carrosserie
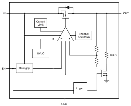
Schéma fonctionnel
Schéma du circuit d’application
Publié le: 2025-01-20
| Mis à jour le: 2025-02-07
